EasyManua.ls Logo

Fermax 8044 - Page 26

Fermax 8044
64 pages
Print Icon
To Next Page IconTo Next Page
To Next Page IconTo Next Page
To Previous Page IconTo Previous Page
To Previous Page IconTo Previous Page
Loading...
Pag. 26
Technical
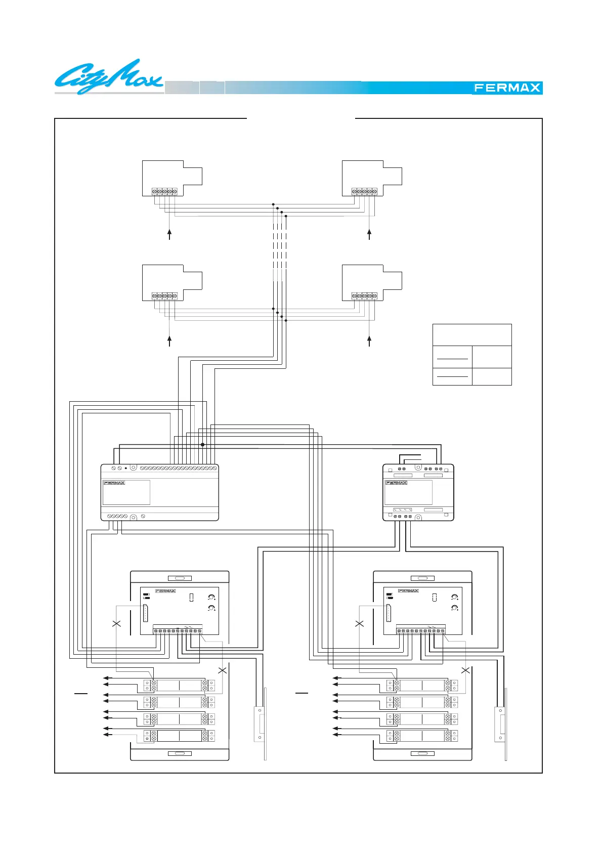
WIRING DIAGRAM
E 1.4 DOOR PHONE SYSTEM
BUILDING WITH TWO ENTRANCES
F
1
7
A
1
P
1
T
2
T
n-1
TT
n
A
5
2
P
2
F
n
21
n-1 n-1
12
n
ALKJIH
ZYXWVUTSRQPO654321+- M
--
+ -
+ -
PRIM
Vac
312 64312 64
312 64 312 64
CN1
EXT.
INT.
3
PT1
PT2
1
2
FU
1
3
2
6
Ab
Cp2
Ab
Cp1
Tc
CN1
EXT.
INT.
3
PT1
PT2
1
2
FU
1
3
2
6
Ab
Cp2
Ab
Cp1
Tc
SECTION TABLE
Distances
up to 300 meters
0.5 mm
1 mm
2
2
Call
Call
Call
Call
To the call
terminal (4)
of each
telephone.
UNIVERSAL
AMPLIFIER
UNIVERSAL
AMPLIFIER
To the call
terminal (4)
of each
telephone.
CUT
CUT
CUT
CUT
(*)
(*)
(*)
(*)
(*) Cut the common pushbutton wire (according to the panel model).
Calls
Calls

Related product manuals