EasyManua.ls Logo

Fermax MEET MILO DIGITAL PANEL - Diagram Installation of the GUEST CODE Module Ref. 1494; Diagram Installation of the Lift Control System

Fermax MEET MILO DIGITAL PANEL
32 pages
Print Icon
To Next Page IconTo Next Page
To Next Page IconTo Next Page
To Previous Page IconTo Previous Page
To Previous Page IconTo Previous Page
Loading...
29
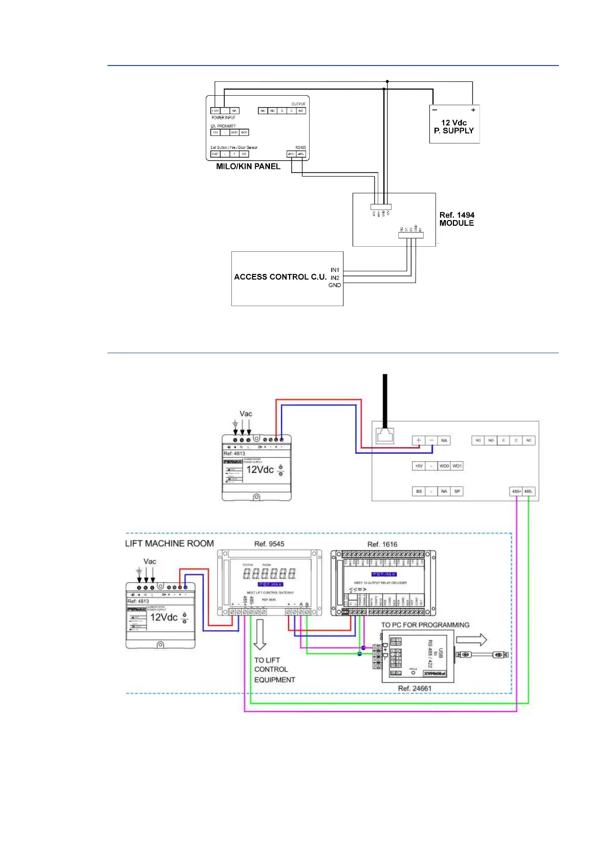
4.6 Diagram installation of the GUEST CODE Module Ref. 1494
4.7 Diagram installation of the lift control system
This installation has to be performed in the PANEL nº 1 of the corresponding block only.

Related product manuals