EasyManua.ls Logo

Fermax OLYMPO ADS - Wiring Diagrams; Kit 1 L Wiring Diagram

Fermax OLYMPO ADS
34 pages
Print Icon
To Next Page IconTo Next Page
To Next Page IconTo Next Page
To Previous Page IconTo Previous Page
To Previous Page IconTo Previous Page
Loading...
Pag 10
Kit VIDEO OLYMPO ADS
Kit VIDEO OLYMPO ADS
+
-
L
COAX
CT
+-
V
M
..........
..........
....
....
Ct
L
B
S
EXT.
INT.
C
B
No
+-
+12
Nc
JP2
10 Kohm
Vac
P1
230V
~
~
INPUT
230V ; 0,6 A
50-60 Hz
OUTPUT
18 V ; 1,5 A
~
OVERLOAD
ON
~ ~
~
12 V ; 1,5 A
V
-A
T
T
L
-
+
+A
Ct
M
V
M
LE
J1 PRG
12 Vac
PLAC
TELEFONO
X
12 Vac + 18 Vdc
P1
+
1
8
V
1
.
5
A
5
0
-
6
0
H
z
.
5
0
V
A
M
A
X
.
1
2
V
1
A
F
U
E
N
T
E
A
L
I
M
E
N
T
A
C
I
O
N
K
IT
D
IG
I
T
A
L
M
A
D
E
I
N
S
P
A
I
N
D. max.
30 m
90 pies/feet
(*)
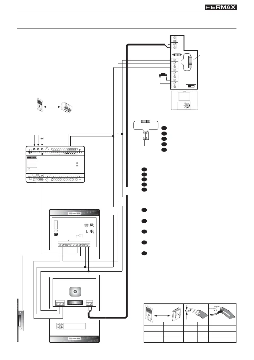
ESQUEMA DE CABLEADO - WIRING DIAGRAM - SCHEMA DE CABLAGE
VERKABELUNGSSCHEMA - ESQUEMA DE CABLAGEM
- KIT 1 L
P1:
E
Pulsador de llamada puerta vivienda.
EN
Call pushbutton at the apartment’s door.
F
Poussoir d’appel sur la porte du logement.
D
Ruftaste an der Wohnungstür.
P
Botão de chamada na porta do apartamento.
10 Khoms:
E
entre los bornes + y L del último monitor.
EN
between terminals + and L in the last monitor.
F
entre les bornes + et L du moniteur.
D
Zwischen Klemmen ”+“ und ”L“ des Monitors.
P
os terminais + e L do último monitor.
(*) IMPORTANTE - IMPORTANT - WICHTIG
+ L
10 Kohm
1 - 50
50 - 100
100 - 200
75 Ohm
75 Ohm
75 Ohm
mm
mm
mm2,5
1,5
1
2
2
2
S
metros / metres
pies / feet
AWG
3 - 150
150 - 300
mm
2
17
15
13
D
300 - 600
LE / [+A, -A]:
E
La función LE y [+A, -A], no están disponibles en
este monitor.
EN
The functions LE and [+A, -A] are not available on
this monitor.
F
Les fonctions LE et [+A, -A] ne sont pas disponibles
sur ce moniteur.
D
Die Funktion LE und [+A, -A] sind bei diesem
Monitor nicht verfügbar.
P
As funções LE e [+A, -A] não estão disponíveis
neste monitor.

Table of Contents

Related product manuals