EasyManua.ls Logo

FIAB 4427 Easypace - Block Diagram

FIAB 4427 Easypace
40 pages
Print Icon
To Next Page IconTo Next Page
To Next Page IconTo Next Page
To Previous Page IconTo Previous Page
To Previous Page IconTo Previous Page
Loading...
Cardiac stimulator 4427 Easypace - Instructions for use
13/40
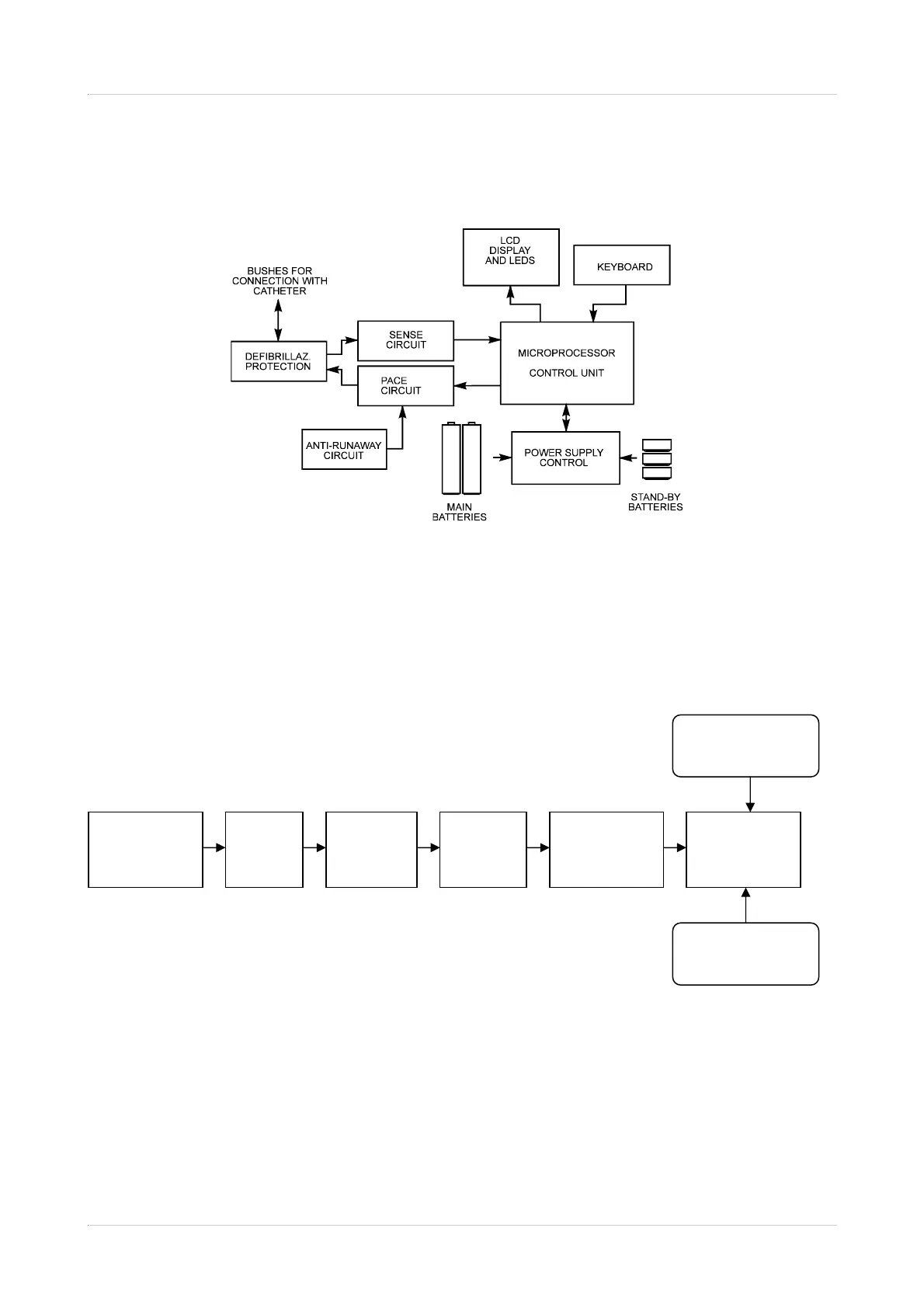
3.1. Block Diagram
The figure below is a block diagram of the heart stimulator 4427 Easypace.
Cardiac signal enters the unit through the lead and the connecting socketes. A suitable
circuit provides for the protection against the defibrillator discharge.
The sense channel consists of a chain of amplifiers and filters - schematically illustrated in
the figure below - for the cardiac signal acknowledgement:
The current (mA) controlled output stimulation is governed by the microprocessor
according to values entered via the keyboard and visualised on the display. The
stimulation impulse is followed by a short period of electrode depolarisation obtained
through a short-circuit of the two catheter poles.
Load
Resistance
& Clamp
Buffer
Filtering
Blanking
Amplitude
Adjustment
Threshold
Detector
From MCU
To MCU