EasyManua.ls Logo

fortessa FTDEV1P - With DBC-4 Wiring Mode

fortessa FTDEV1P
16 pages
Print Icon
To Next Page IconTo Next Page
To Next Page IconTo Next Page
To Previous Page IconTo Previous Page
To Previous Page IconTo Previous Page
Loading...
-9-
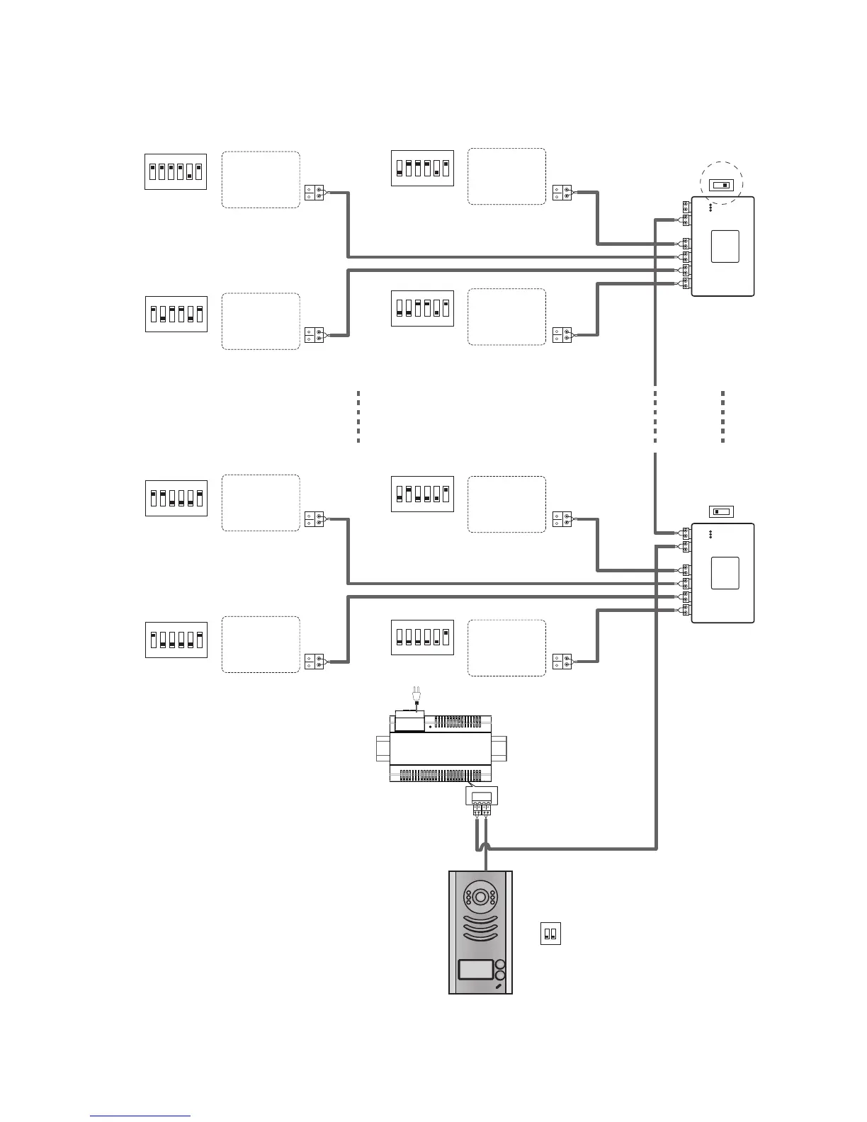
5.4.2 With DBC-4 Wiring Mode
HI
HI
monitor
monitor
monitor
monitor
monitor
monitor
monitor
monitor
DBC-4
A B C D
IN
OUT
DBC-4
A B C D
IN
OUT
1 2 3 4 5 6
ON
1 2 3 4 5 6
ON
1 2 3 4 5 6
ON
1 2 3 4 5 6
ON
Code=15, DIP-6=on
Code=13, DIP-6=on
Code=3, DIP-6=on
Code=1, DIP-6=on
1 2 3 4 5 6
ON
1 2 3 4 5 6
ON
1 2 3 4 5 6
ON
1 2 3 4 5 6
ON
Code=14, DIP-6=on
Code=12, DIP-6=on
Code=2, DIP-6=on
Code=0, DIP-6=on
ID=00
1 2
ON
BUS(IM) BUS(DS)
FTDEV1PSU8
AC~
100~240VAC

Related product manuals