EasyManua.ls Logo

Frick RXF Plus - Page 30

Frick RXF Plus
34 pages
Print Icon
To Next Page IconTo Next Page
To Next Page IconTo Next Page
To Previous Page IconTo Previous Page
To Previous Page IconTo Previous Page
Loading...
RXF PLUS MICROPROCESSOR CONTROL PANELS70-401 IOM
Page 30
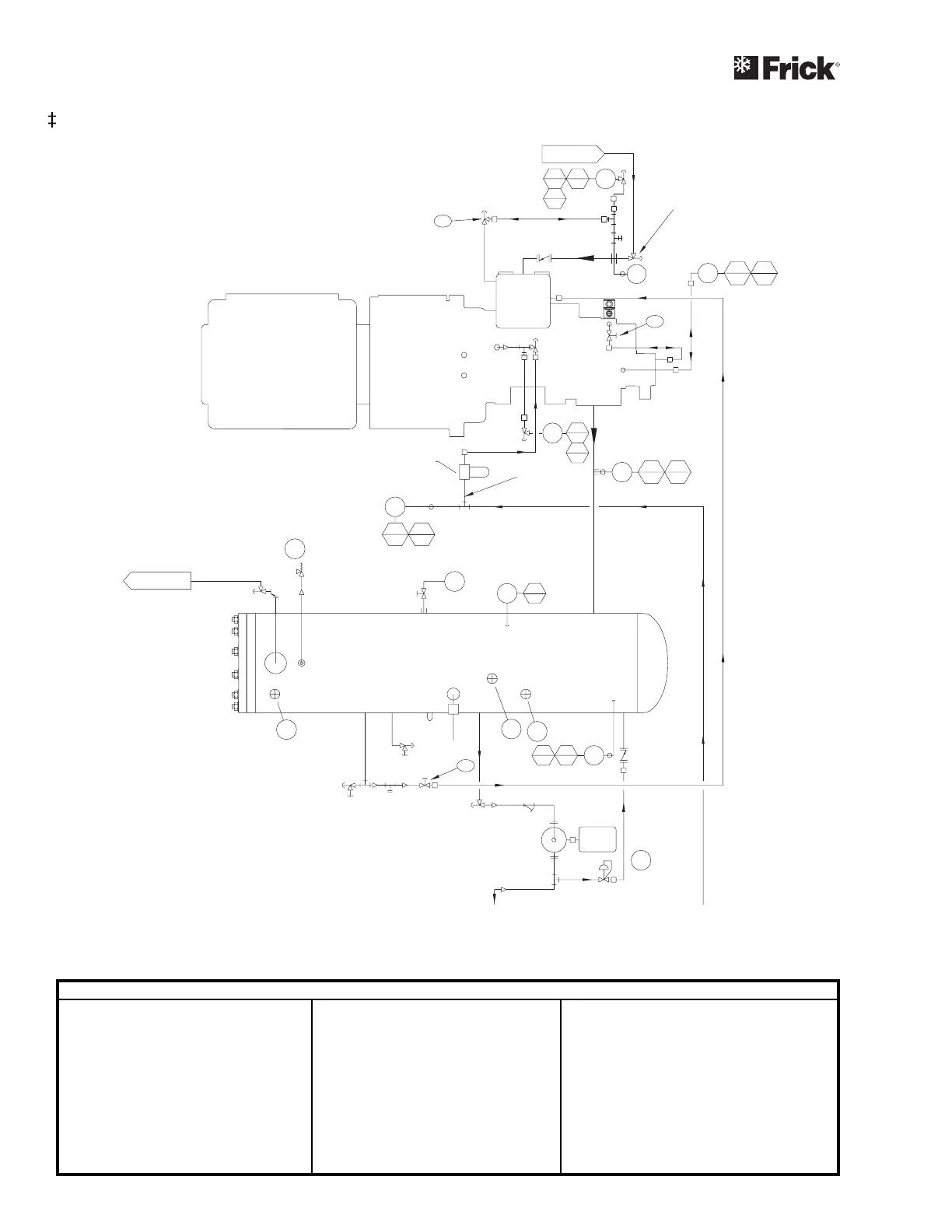
RXF MODELS 24, 30, 36, & 50 with OIL PUMP (See OIL COOLING ADDITIONS)
MAINTENANCE
STR-2
1" XXH ADAPTER
FLOW AT START-UP
TO RESTRICT OIL
STR-1
PV-1
HTR-1
3/4
LG
2
LG
1
LG
3
TE
4
300 PSIG
PSV
1
TE
3
PI
1
LSL
1
1 SAE
OF-1
M-1 C-1
YY4
YY3
1
11
7
TA LTA LL
P-1
PM-1
PCV
2
44
CV-4
LSLL
1
1
PE
1
1
PA LL
PA L
10
12
CV-1
16
19
2
3
PE
4
4
PA L
4
PIC
PA LL
4
PE
SUCTION GAS
TO THE COMPR
3
PAH PAHH
3
DISCHARGE GAS
FROM UNIT
TA HH
3
TA H
3
2
TA H
TE
2
2
TA HH
RXFP30PP
SUCTION VALVE
IS SHIPPED LOOSE
TO OIL COOLER
FROM OIL COOLER
TE
1
HV3
HV1
HV2
CONNECTIONS
1 MAIN OIL SUPPLY
2 SLIDE VALVE PISTON
3 LOW VI LIQUID INJECTION
4 HIGH VI LIQUID INJECTION
5 ECONOMIZER
6 OIL DRAIN
7 SUCTION PRESSURE
8 CLOSED THREAD
10 DISCHARGE PRESSURE
11 LIQ. INJ. BLEED LINE
12 COALESCER BLEED LINE
15 VENT - UNLOADING
LEGEND (Cont.)
16 THERMOWELL
18 SOLENOID FEED
19 SUCTION PRESSURE
20 SEAL WEEPAGE
NOTES:
1. PRESSURE TRANSDUCERS INDICATE:
PE-1 OIL PRESSURE
PE-3 DISCHARGE PRESSURE
PE-4 SUCTION PRESSURE
2. TEMPRERATURE PROBES INDICATE:
TE-1 SUCTION GAS TEMPERATURE
TE-2 DISCHARGE GAS TEMPERATURE
TE-3 LUBE OIL TEMPERATURE
TE-4 SEPARATOR OIL TEMPERATURE
3. TERMINATIONS "A" THROUGH "C" REFER
TO CONNECTION POINTS FOR VARIOUS
OPTIONS.
Revised 6/96

Related product manuals