EasyManua.ls Logo

Frick RXF Plus - Page 32

Frick RXF Plus
34 pages
Print Icon
To Next Page IconTo Next Page
To Next Page IconTo Next Page
To Previous Page IconTo Previous Page
To Previous Page IconTo Previous Page
Loading...
RXF PLUS MICROPROCESSOR CONTROL PANELS70-401 IOM
Page 32
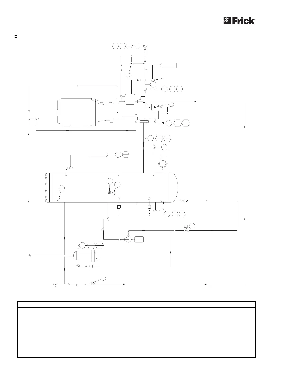
RXF MODELS 58, 68, 85, & 101 with OIL PUMP (See OIL COOLING ADDITIONS)
CV-2
TA LL
PA HH
RESTRICT OIL FLOW
STR-1
AT STARTUP
STR-2
1 1/4 XXS PIPE TO
TE
3
3
TAHH
3
TAH
PV-1
LG
1
P-1
PM-1
HTR-2HTR-1
LG
2
LG
3
TE
4
4
TAL
4
DISCHARGE GAS
FROM UNIT
M-1 C-1
LSLL
LSL
1
1
PI
1
PSV
1
300 PSIG
TAHH
TE
2
TAH
22
YY-4
YY-3
8
12
6
10
1
9
16
CV-1
2
PE
3
3
PAH
PE
1
11
PAL
1
PAL L
1
PAL
4
PAL L
4
4
PIC
PE
4
SUCTION GAS
TO COMPR
13
SUCTION VALVE
SHIPPED LOOSE
PCV
1
3
FROM OIL COOLER
TO OIL COOLER
RXFP58PP
TE
1
HV2
HV1
HV3
MAINTENANCE
LEGEND (Cont.)
CONNECTIONS
1 MAIN OIL SUPPLY
2 SLIDE VALVE PISTON
3 LOW VI LIQUID INJECTION
4 HIGH VI LIQUID INJECTION
5 ECONOMIZER
6 SUCTION PRESSURE
7 CLOSED THREAD
8 DISCHARGE PRESSURE
9 LIQ. INJ. BLEED LINE
10 COALESCER BLEED LINE
11 THERMOWELL (SUCT. TEMP.)
NOTES:
1. PRESSURE TRANSDUCERS INDICATE:
PE-1 OIL PRESSURE
PE-3 DISCHARGE PRESSURE
PE-4 SUCTION PRESSURE
2. TEMPRERATURE PROBES INDICATE:
TE-1 SUCTION GAS TEMPERATURE
TE-2 DISCHARGE GAS TEMPERATURE
TE-3 LUBE OIL TEMPERATURE
TE-4 SEPARATOR OIL TEMPERATURE
3. TERMINATIONS "A" THROUGH "C" REFER TO
CONNECTION POINTS FOR VARIOUS
OPTIONS.
12 MAIN OIL INJECTION
13 SUCTION PRESSURE
14 SEAL WEEPAGE
15 ELECTRICAL CONNECTION
16 OIL PRESSURE
Revised 6/96

Related product manuals