EasyManua.ls Logo

Fujitsu AOU12RLFFH - Refrigerant Circuit Diagram

Fujitsu AOU12RLFFH
51 pages
Print Icon
To Next Page IconTo Next Page
To Next Page IconTo Next Page
To Previous Page IconTo Previous Page
To Previous Page IconTo Previous Page
Loading...
- (02 - 03) -
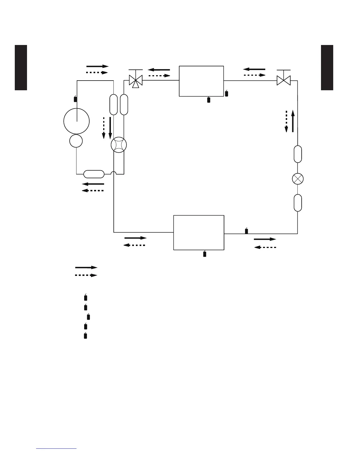
OUTDOOR UNIT
AOU9-15RLFFH
OUTDOOR UNIT
AOU9-15RLFFH
REFRIGERANT CIRCUIT3.
MODEL
: AOU9RLFFH, AOU12RLFFH
2-Way
valve
Strainer
Strainer
3-Way
valve
MufflerMuffler
Acccumlator
4-Way valve
Expansion valve
Heat exchanger
( INDOOR )
Heat exchanger
( OUTDOOR )
Compressor
Cooling
Heating
Refrigerant pipe diameter
Liquid: 1/4" (6.35 mm)
Gas: 3/8" (9.52 mm): 9/12RLFFH
Th
D
Th
R
Th
P
Th
HO
Th
O
: Thermistor (Discharge Temp.)
: Thermistor (Outdoor Temp.)
: Thermistor (Heat Exchanger Out Temp.)
Th
D
Th
O
Th
HO
: Thermistor (Room Temp.)
: Thermistor (Pipe Temp.)
Th
R
Th
P

Related product manuals