EasyManua.ls Logo

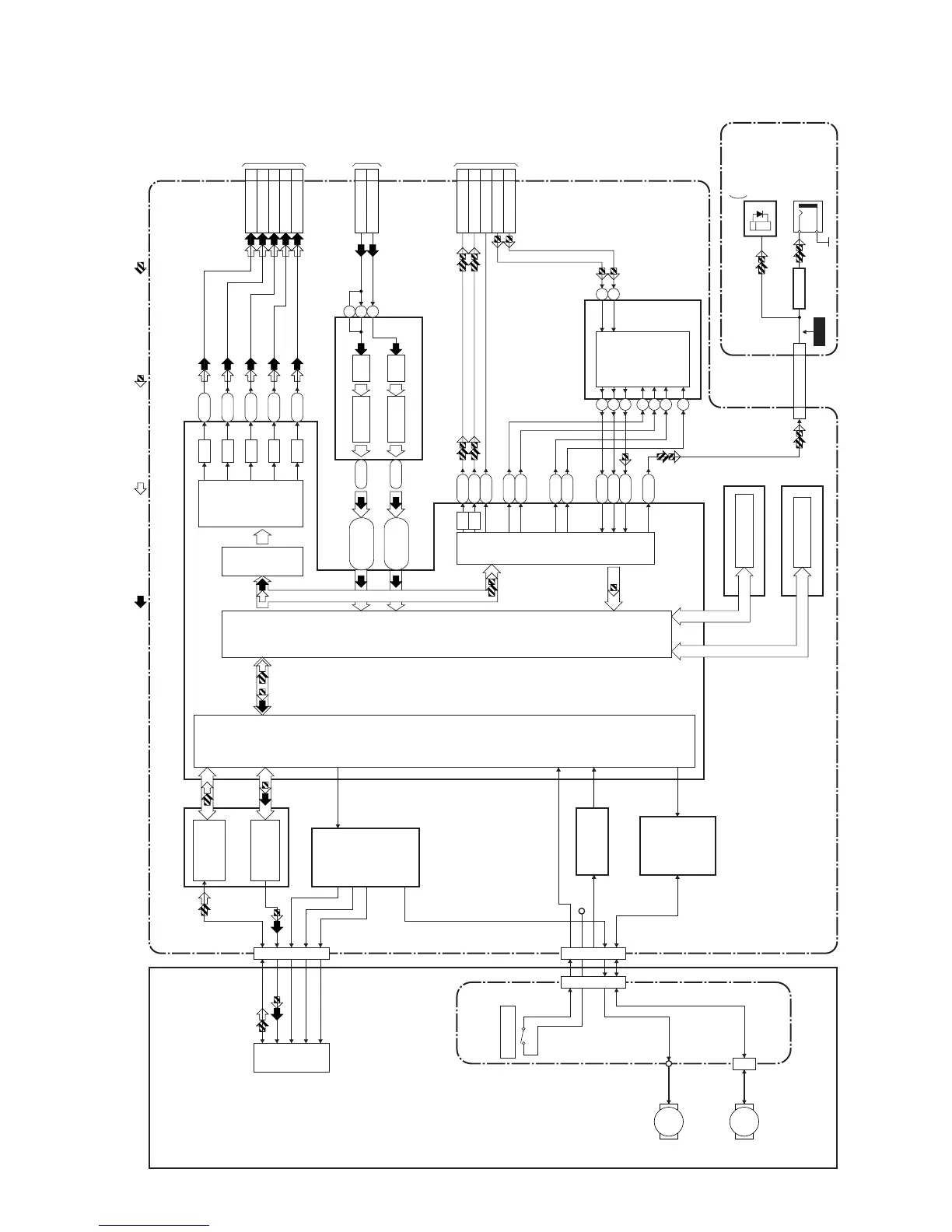
FUNAI W4A-A4180DB - Digital Signal Process Block Diagram

FUNAI W4A-A4180DB
85 pages
Print Icon
To Next Page IconTo Next Page
To Next Page IconTo Next Page
To Previous Page IconTo Previous Page
To Previous Page IconTo Previous Page
Loading...
1-11-2
Digital Signal Process Block Diagram
E9G00BLD
IC101
FRONT-END
DIGITAL
SIGNAL
PROCESS
IC201
RF/
ERROR AMP
IC301
MOTOR
DRIVER
MOTOR
DRIVER
IC202
OP AMP
IC302
IC104 (FLASH MEMORY)
TO VIDEO
OUTPUT
SELECT
BLOCK
DIAGRAM
(CN1502)
TO VIDEO
INPUT
SELECT
BLOCK
DIAGRAM
(CN1502)
TO AUDIO
INPUT
/OUTPUT
SELECT
BLOCK
DIAGRAM
(CN1502)
P1
M5
F2
J3
K5
F1
D1
D3
R4
Y26
U24
K2
K1
N4
M3
E12
D/A
D/A
D/A
D/A
AUDIO
I/F
VIDEO
ENCODER
BACK-END
DIGITAL
SIGNAL
PROCESS
VIDEO
I/F
FLASH MEMORY
TRAY OPEN
IC102,IC103 (DDR SDRAM)
DDR SDRAM
CN201
DVD MECHANISM
TILT
TRACKING
FOCUS
PICK
-UP
SLED
MOTOR
M
REC VIDEO SIGNAL PB VIDEO SIGNAL REC AUDIO SIGNAL PB AUDIO SIGNAL
D/A
LPC
CN1001
CN701
SPINDLE
MOTOR
M
CN1002
CN301
+3.3V
IC701 (VIDEO DECODER)
DECODER A/D45-50
U4,W1,W3,
Y2,AA1,AA2
DECODER A/D39-44
R3,T3,T5,
U2,U3,V1
10
8
13
VIDEO-Y(I/P)-OUT
7
VIDEO-Y(I)-OUT
1
VIDEO-C-OUT
9
VIDEO-C-IN 22
VIDEO-Pb/Cb-OUT
3
VIDEO-Pr/Cr-OUT
5
VIDEO-Y/CVBS-IN
20
IC802
(AUDIO A/D CONVERTER)
AUDIO A/D
CONVERTER
7
8
9
13
14
6
R-CH
L-CH
10
11
12
CN701
AUDIO(L)-OUT
17
AUDIO(R)-OUT
15
DVD-AUDIO-MUTE
18
AUDIO(L)-IN
11
AUDIO(R)-IN
13
33SPDIF
CN101
DIGITAL
AUDIO OUT
(COAXIAL)
JK1504 (REAR)
BUFFER
Q1534
CN701
WF10
D/A
D/A
DVD MAIN CBA UNIT
RELAY CBA
CN1501
JK1503
(REAR)
FIBER OPTIC
TRANS MODULE
DIGITAL
AUDIO OUT
(OPTICAL)
MAIN CBA

Related product manuals