EasyManua.ls Logo

GE 869 - Page 228

GE 869
606 pages
Print Icon
To Next Page IconTo Next Page
To Next Page IconTo Next Page
To Previous Page IconTo Previous Page
To Previous Page IconTo Previous Page
Loading...
4–96 869 MOTOR PROTECTION SYSTEM – INSTRUCTION MANUAL
INPUTS CHAPTER 4: SETPOINTS
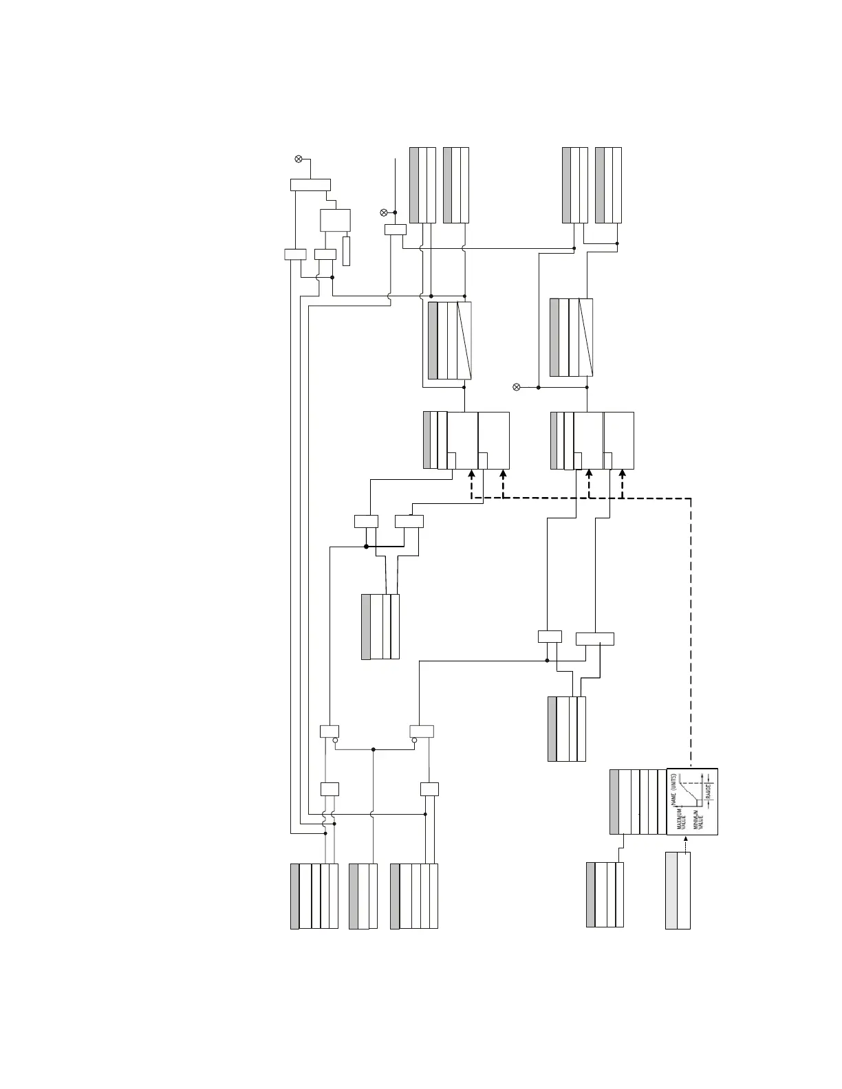
Figure 4-27: Analog Input Threshold Logic Diagram
894125A1.cdr
RUN
TRIP PICKUP:
SETPOINT
RUN
ALARM PICKUP:
SETPOINT
SETPOINT
Configurable
TRIP FUNCTION:
Disabled=0
Trip
SETPOINT
BLOCK:
Off=0
SETPOINT
LATCHED ALARM
ALARM FUNCTION:
Disabled=0
ALARM
OR
AND AND
FLEXLOGIC OPERANDS
Anlg Ip 1 ALARM PKP
SETPOINT
Output Relay 3(x)
Do Not Operate, Operate
Anlg Ip 1 ALARM OP
AND AND
OR
LATCH
S
R
RESET
Command
LED: Alarm
FLEXLOGIC OPERANDS
Anlg Ip 1 TRIP PKP
SETPOINT
Output Relay
Do Not Operate, Operate
Anlg Ip 1TRIP OP
Operate Output
Relay 1(TRIP)
LED: TRIP
OR
AND
ANALOG INPUT
Measured Signal
SETPOINT
Enabled
= 1
FUNCTION:
Disabled
=0
SETPOINT
MIN VALUE
NAME
UNITS
RANGE
MAX VALUE
SETPOINT
TRIP TYPE
OVER
UNDER
Dropout Ratio
VALUE > =
PKP
VALUE > = PKP
RUN
VALUE < =
PKP
RUN
VALUE < =
PKP
SETPOINT
ALARM TYPE
OVER
UNDER
LED: PICKUP
AND
AND
Dropout Ratio
AND AND
SETPOINTS
t
PKP
t
RST
TRIP PICKUP DELAY:
TRIP DROPOUT DELAY:
SETPOINTS
t
PKP
t
RST
ALARM PICKUP DELAY:
ALARM DROPOUT DELAY:

Table of Contents

Other manuals for GE 869

Related product manuals