EasyManua.ls Logo

GE 869 - Page 301

GE 869
606 pages
Print Icon
To Next Page IconTo Next Page
To Next Page IconTo Next Page
To Previous Page IconTo Previous Page
To Previous Page IconTo Previous Page
Loading...
CHAPTER 4: SETPOINTS PROTECTION
869 MOTOR PROTECTION SYSTEM – INSTRUCTION MANUAL 4–169
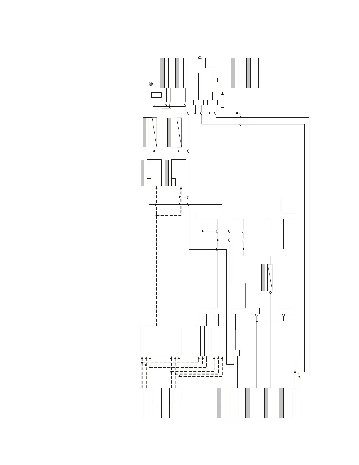
Figure 4-60: Underpower logic diagram
89$.cdr
Three Phase Currents
from CT bank
IA
IB
IC
WYE DELTA
VAG VAB
VBG VBC
VCG VCA
Three Phase Voltages from
VT Bank
VOLTAGE CONNECTION
SETPOINT
Configurable
TRIP FUNCTION:
Disabled=0
Trip
Motor Stopped
FLEXLOGIC OPERAND
P
3p h
= P
a
+ P
b
+ P
c
IA mag > 0.1 x FLA
IB mag > 0.1 x FLA
IC mag > 0.1 x FLA
AND
VA mag > 0.25 x Vrated
VB mag > 0.25 x Vrated
VC mag > 0.25 x Vrated
AND
SETPOINT
BLOCK:
Off=0
AND
START BLOCK DELAY:
SETPOINT
t
BLK
0
AND
SETPOINT
LATCH ALARM
ALARM FUNCTION:
Disabled=0
ALARM
OR
AND
AND
RUN
TRIP PICKUP:
SETPOINT
P
3p h
< Trip Pickup
RUN
ALARM PICKUP:
SETPOINT
P
3p h
< ALarm Pickup
TRIP PICKUP DELAY:
SETPOINTS
TRIP DROPOUT DELAY:
t
PKP
t
DPO
ALARM PICKUP DELAY:
SETPOINTS
ALARM DROPOUT DELAY:
t
PKP
t
DPO
AND
Operate Output
Relay 1(TRIP)
LED: TRIP
LED: Alarm
AND AND
OR
LATCH
S
R
RESET
Command
Underpwr Trip PKP
FLEXLOGIC OPERANDS
Underpwr Trip OP
Underpwr Alarm PKP
FLEXLOGIC OPERANDS
Underpwr Alarm OP
SETPOINT
Trip Output Relay X
Do Not Operate, Operate
SETPOINT
Alarm Output Relay X
Do Not Operate, Operate
OR

Table of Contents

Other manuals for GE 869

Related product manuals