EasyManua.ls Logo

GE 869 - Page 362

GE 869
606 pages
Print Icon
To Next Page IconTo Next Page
To Next Page IconTo Next Page
To Previous Page IconTo Previous Page
To Previous Page IconTo Previous Page
Loading...
4–230 869 MOTOR PROTECTION SYSTEM – INSTRUCTION MANUAL
PROTECTION CHAPTER 4: SETPOINTS
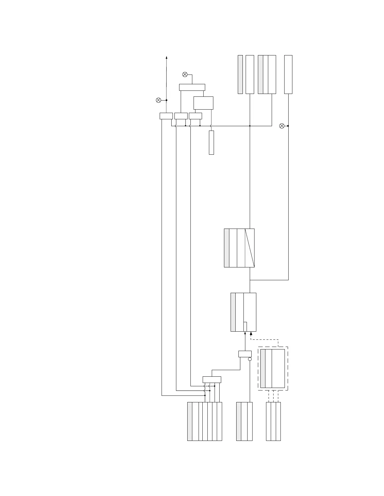
Figure 4-85: Negative Sequence Overvoltage Protection logic diagram
SETPOINTS
SETPOINT
FUNCTION:
Disabled
Trip
PICKUP:
AND
Operate Output Relay 1 (TRIP)
LED: PICKUP
LED: TRIP
Alarm
OR
OR
AND
Latched Alarm
AND
SETPOINTS
BLOCK:
Off = 0
LED: ALARM /
LATCHED ALARM
RESET
Command
AND
S
R
LATCH
Configurable
FlexLogic Operands
Neg Seq OV 1 OP:
Neg Seq OV 1 PKP:
SETPOINTS
PICK-UP DELAY:
DROP-OUT DELAY:
t PKP
t RST
V_2 > PICKUP
RUN
SETPOINTS
Do Not Operate, Operate
OUTPUT RELAYS 3 to 7
SETPOINTS
Signal Input
Ph VT Bank 1 – J2
Phase A Voltage (Va)
Phase B Voltage (Vb)
Phase C Voltage (Vc)
Phase Voltages
850 Only
894051A2.cdr

Table of Contents

Other manuals for GE 869

Related product manuals