EasyManua.ls Logo

GE 869 - Page 499

GE 869
606 pages
Print Icon
To Next Page IconTo Next Page
To Next Page IconTo Next Page
To Previous Page IconTo Previous Page
To Previous Page IconTo Previous Page
Loading...
CHAPTER 4: SETPOINTS CONTROL
869 MOTOR PROTECTION SYSTEM – INSTRUCTION MANUAL 4–367
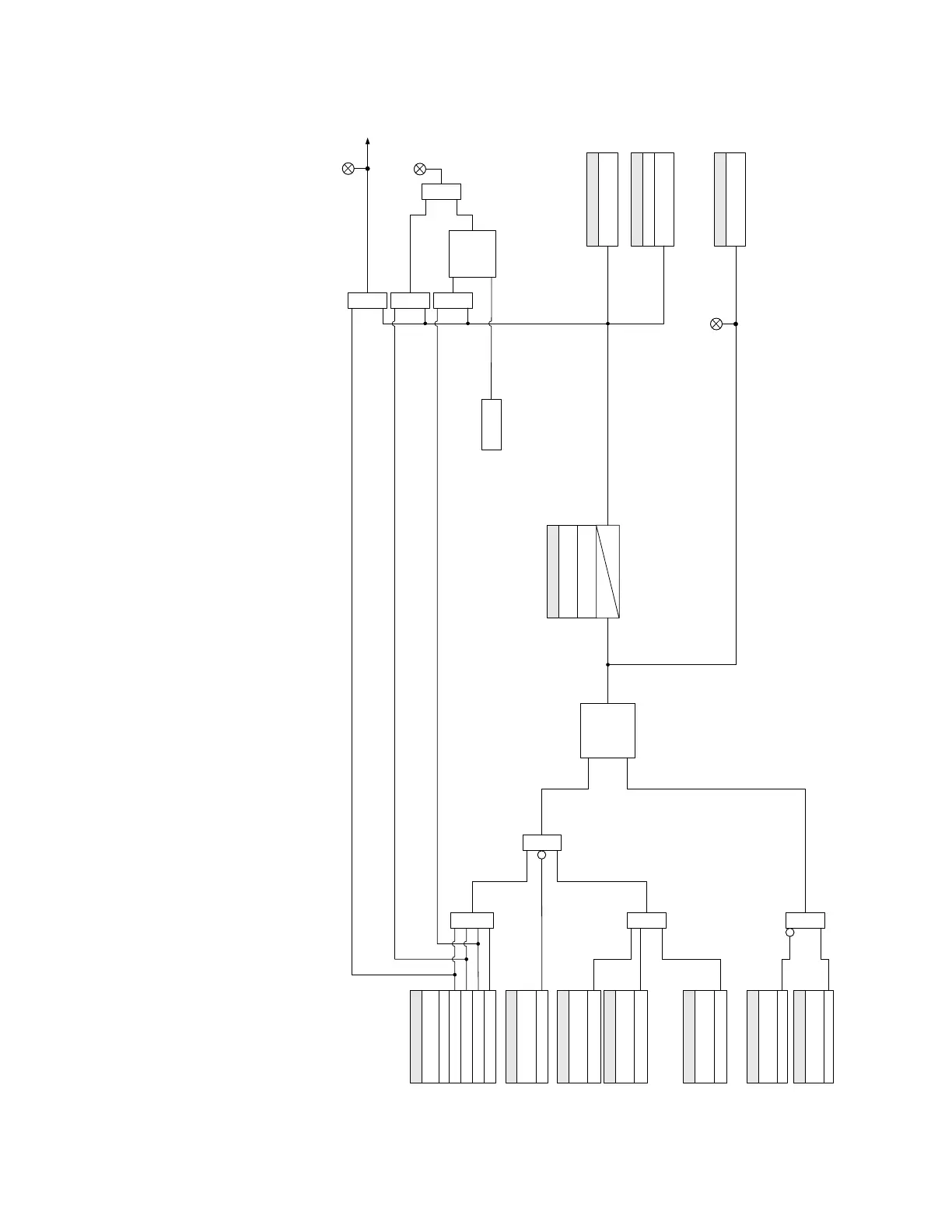
Figure 4-162: Trip Bus logic diagram
Disabled = 0
SETPOINTS
TRIP BUS 1
INPUT 1:
Off = 0
SETPOINTS
TRIP BUS 1
FUNCTION :
Disabled
Trip
Operate Output Relay 1 (TRIP)
LED: TRIP
Alarm
OR
OR
AND
Latched Alarm
AND
SETPOINTS
TRIP BUS 1
BLOCK :
Off = 0
LED: ALARM /
LATCHED ALARM
Command
AND
S
R
LATCH
SET-
DOMINANT
Configurable
FlexLogic Operands
Trip Bus 1 OP
SETPOINTS
TRIP BUS 1
LATCHING:
Disabled = 0
SETPOINTS
TRIP BUS 1
PICKUP DELAY:
TRIP BUS 1
DROPOUT DELAY:
t
PKP
t
DPO
SETPOINTS
Do Not Operate, Operate
RELAYS
SETPOINTS
TRIP BUS 1
INPUT 2 :
Off = 0
SETPOINTS
TRIP BUS 1
INPUT 16:
Off = 0
OR
. . .
. . .
RESET
AND
SETPOINTS
TRIP BUS 1
RESET:
OR
S
R
LATCH
SET-
DOMINANT
NON VOLATILE
Trip Bus 1 PKP
FlexLogic Operands
LED: PICKUP
89$.cdr

Table of Contents

Other manuals for GE 869

Related product manuals