EasyManua.ls Logo

GE 889 - Page 413

GE 889
580 pages
Print Icon
To Next Page IconTo Next Page
To Next Page IconTo Next Page
To Previous Page IconTo Previous Page
To Previous Page IconTo Previous Page
Loading...
CHAPTER 4: SETPOINTS MONITORING
889 GENERATOR PROTECTION SYSTEM – INSTRUCTION MANUAL 4–283
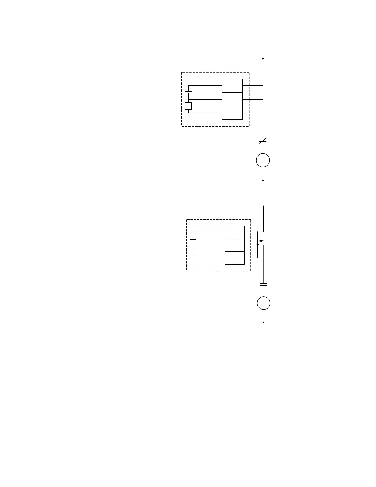
Figure 4-113: Close Coil Circuit without Monitoring
Figure 4-114: Trip Coil Circuit with Monitoring
V
DC +
DC -
Output Relay 2 (CLOSE)
52b
contact
Close
Coil
FA_2
COM
FA_2
NO
FA_2
OPT/V
V
DC +
DC -
Output Relay 1 (TRIP)
52a
contact
Trip
Coil
FA_1
COM
FA_1
NO
FA_1
OPT/V
External
Jumper

Table of Contents

Related product manuals