EasyManua.ls Logo

GE EX2100 - DC Field Circuit Contactor and Control Board

GE EX2100
118 pages
Print Icon
To Next Page IconTo Next Page
To Next Page IconTo Next Page
To Previous Page IconTo Previous Page
To Previous Page IconTo Previous Page
Loading...
4-10
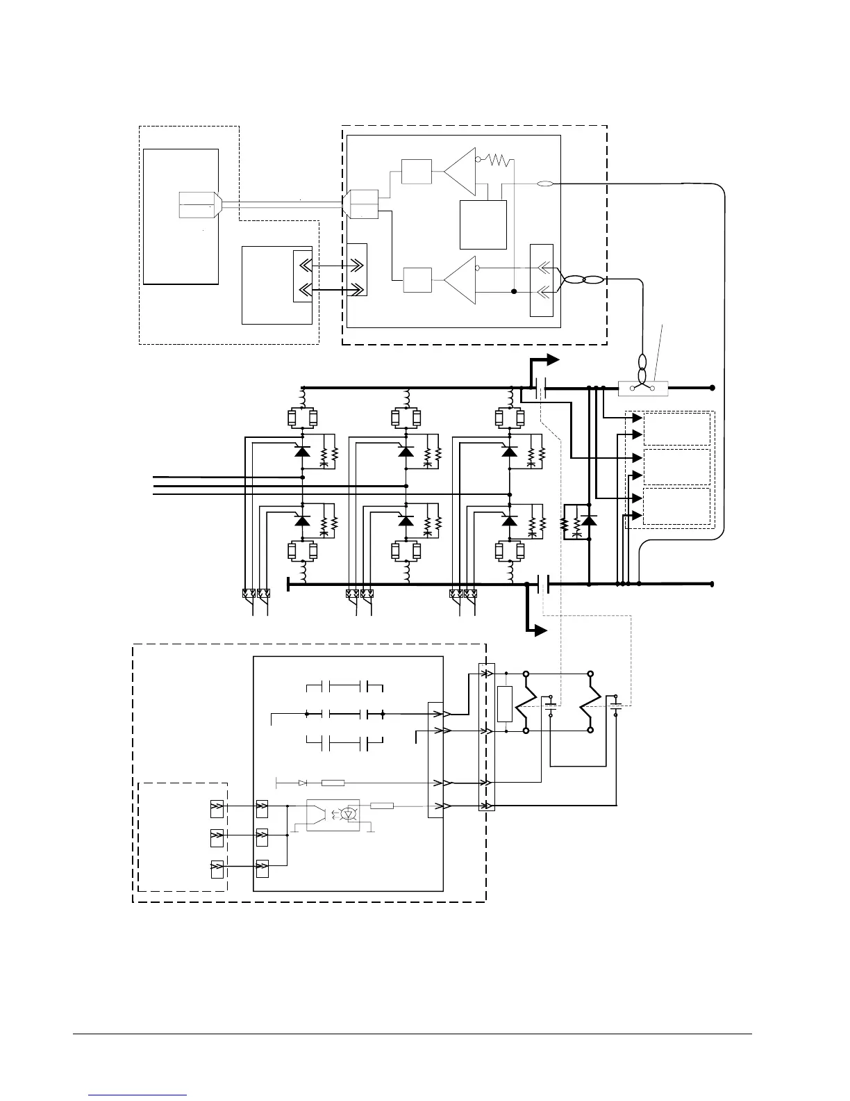
Chapter 4 Terminal Board I/O and Equipment Connections GEH-6632 EX2100 User’s Guide
41A
41B
J2/3M
FILT1
1
2
3
4
3
4
To Bridge 2
41A
To Bridge 2
SCR1
SCR4
SCR2
SCR5
SCR3
SCR6
41B
J1
J2 J5
J3
J6
J4
Generator Field -
Auxiliary Cabinet
Generator
Field +
2
1
+ -
BK WH
53B (Y)
53B (W)
Field
Flash
De-Excit.
HS +
FDI-1
TB1-2
TB1-1
Shaft
Voltage
J505
J508
J515
EXTB
Control Cabinet
K41_M1
K41_M2
K41_M2
K41_M1
K41_C
K41_C
Feedback
70V
Return
J6
9
1
2
3
J505
J508
J515
EMIO
C
M2
M1
EMIO
EMIO
Control Rack
P70V
EISB M1
Auxiliary Cabinet
21
P1
E1
VCO
VCO
EDCF-1
2
1
P2
P24VDC
-
+
+ -
BK
BK
WH
VFOF
CFOF
Volts
Current
Control Cabinet
Generator
Field
Duplex Fiber-
Optic Link
2
1
PSM1
Voltage
Current
PPT
Scaling
Shunt (mv)
L1
L2
L3
Dc
Shunt
N125
P125
Figure 4-6. DC Field Circuit Contactor and Control Board

Table of Contents

Related product manuals