EasyManua.ls Logo

GE Vivid 3 - Page 179

GE Vivid 3
317 pages
Print Icon
To Next Page IconTo Next Page
To Next Page IconTo Next Page
To Previous Page IconTo Previous Page
To Previous Page IconTo Previous Page
Loading...
GE MEDICAL SYSTEMS
D
IRECTION 2300164-100, REVISION 7 VIVID™ 3 PRO/VIVID™ 3 SERVICE MANUAL
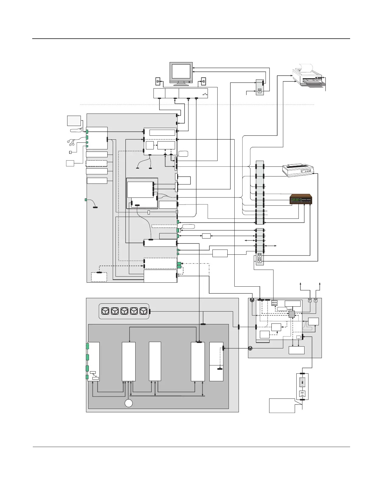
Chapter 5 - Components and Function (Theory) 5-5
Figure 5-3 System Cabling Diagram - Vivid™ 3 BT03 - RFI Configuration
PHASED
/LINEAR
ARRY
PROBES
PENCIL
PROBE
Front
Board
(64)
PRO
2253033-2
EXPERT
2253033-3
Mux
(64)
2253038-3
RFI
MLA Bus
FE Bus
Buffed FE bus
BF64
Beam
Former
FA200900
ECG assy 2269422
MO 2277189
HD 2346033
FD 2346034
P.S.
2346011
Audio Ctrl
& Amp.
Pci K/B. & Audio Ctrl
2253027-5
Audio
Bracket
Track
Ball
K/B MatrixK/B A/N
K.B (PS2)
Mouse(PS2)
FOOT
PEDAL
006E007
Comp.
B/W
S VIDEO out
2266744
B/W PRINTER
VCR
MIC.
VIC 2252991
VGA Out
RGB Sync
Comp. B/W &
Y/C Out
SYSTEM MONITOR
17” 2306835-6
15” 2336022-2
COLOR
PRINTER
Color Printer Trig.
B/W
Printer Trig
MONITOR
BRACKET
From Ac
System
S VIDEO IN 2266743
Audio out 2266745
Audio in 2266746
PCI Bridge 2
Soft
S/D
&12V
To color
printer
FANS
Mother Board
FRONT END
BACK END
2315842-7
K.B Assy
2253043
From
AC
outlet
AC System
2399304
PC2IP
Cable
R/G/B/ Sync
2252979
2252978
2253016
2252977
2252975
2252982
2258801
2252964
2253011
2252976
2252981
2253009
2253015
2292972
2276874
2300847
2253014
2276875
2269429
2253080
2253079
RS232 (1) 2266742
2269430
C.B.
L.F.
AC
INPUT
BOX
2252994
On/off
2269430
AC DIST. BOX
ISOL.
TRAN.
Temp
Ctrl
Temp
Sens.
LAMBDA
PS
12VDC
contactors
2253001
2252998
2252999
2253002
2253004
2253000
2252966
USB1
TR4-1
TR4-16
I
2
C
COM1
Rear panel left
Rear panel right
Composite Video- Out1
Composite Video- Out2
Temp
Sens.
To monitor
bracket
110Vac
Audio
Gen.
K/B Ctrl
From Ac
System
2269431
EXT
ECG
ECG
NETWORK
PAR. PORT
MODEM
(option)
Options plug
LVPS
2270068
TXPS
FA200114
2295791 X 5
Heart Sound Mic
2256686
2256685
2252282
2258803
2252967
2252972
2256479
2258804
Isolation
Box
2283903
EP200132
COM2
RS232 (2)
NETWORK
PAR. PORT
UPS 2316279
BATTERY
2300858
2269432
USB
ECG Int Cbl
2298089
SCSI 2271149-2
PCVIC FB200274
PC2IO FB200199
VGA
2252965
Flat Cable.
MODEM
2253018
CDRW 2346017
VGA In
2300856
ON/OFF WOL
2258805-B
2328185
2328186
2327027
2328606
2300852
2297905
USB2
Frame Grabber
2399676
2371429
Data Bus
Data Bus
FC200656
FC 200507
2356513
2253030-3
USB3
PC-VIC Assy. 2340279
Speakers
2269309
2307289
2269428-2 GENERAL
or 2296459-2 EUROPE
or 2269460-2 USA
or 2415383-6 CHINA
Artisan Technology Group - Quality Instrumentation ... Guaranteed | (888) 88-SOURCE | www.artisantg.com

Table of Contents

Other manuals for GE Vivid 3

Related product manuals