EasyManua.ls Logo

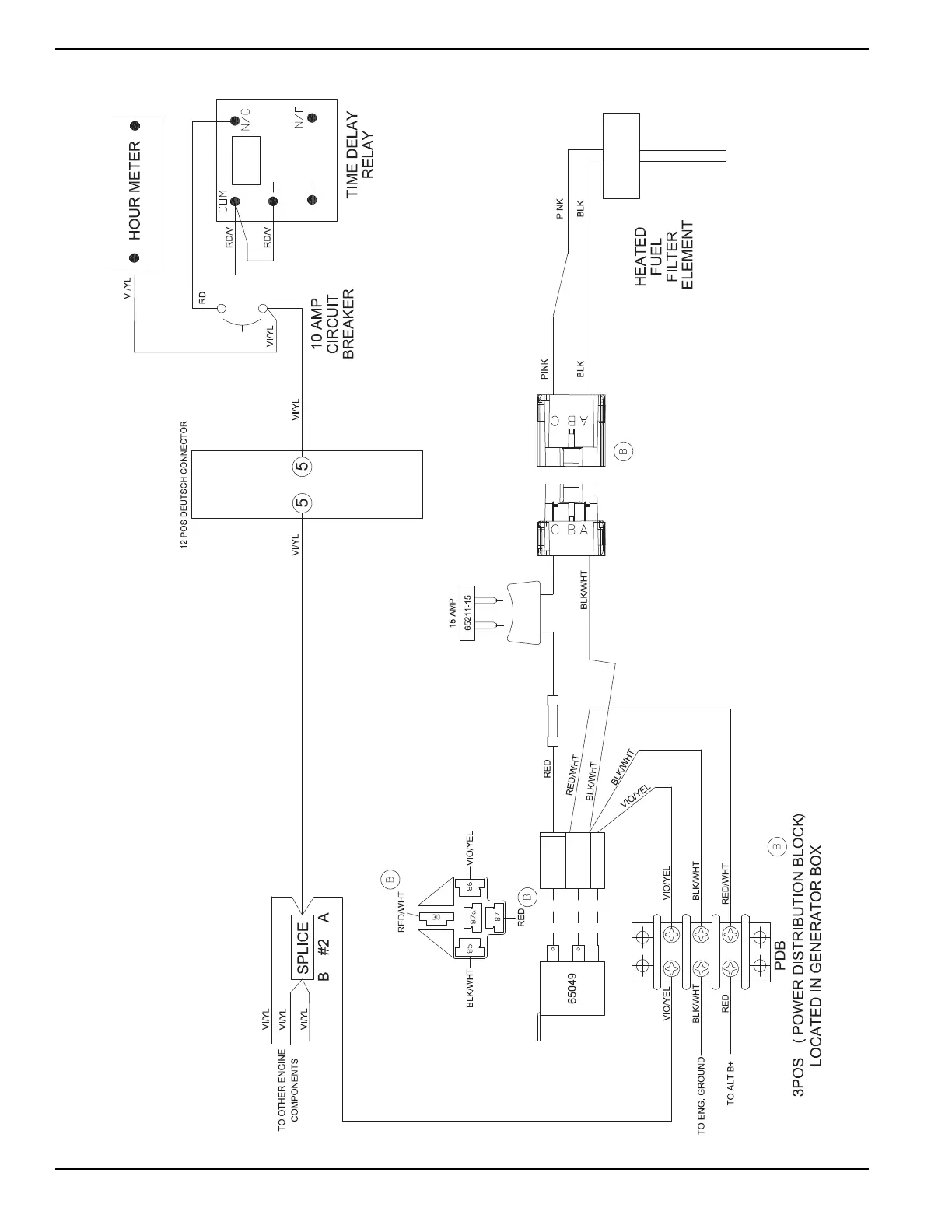
Generac Mobile MLT6SMDS - DC Wiring-Heated Fuel Filter (if Equipped)-MLT6 SMDS

Generac Mobile MLT6SMDS
64 pages
Print Icon
To Next Page IconTo Next Page
To Next Page IconTo Next Page
To Previous Page IconTo Previous Page
To Previous Page IconTo Previous Page
Loading...
52 Owner’s Manual for Mobile Light Tower
Wiring Diagrams
DC Wiring—Heated Fuel Filter (If Equipped)—MLT6SMDS
90602_B_02.26.19

Table of Contents

Related product manuals