EasyManua.ls Logo

Generac Mobile MMG35DF4 - Trailer Brakes

Generac Mobile MMG35DF4
60 pages
Print Icon
To Next Page IconTo Next Page
To Next Page IconTo Next Page
To Previous Page IconTo Previous Page
To Previous Page IconTo Previous Page
Loading...
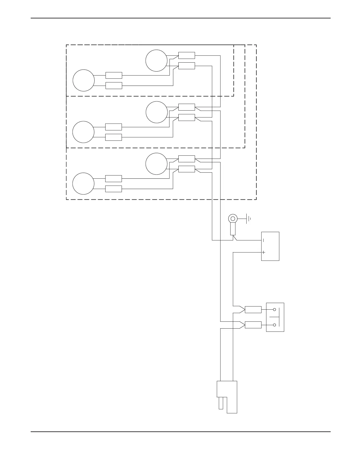
Owner’s Manual for Mobile Generator 53
Wiring Diagrams
Trailer Brakes
BATTERY
BREAKAWAY
SWITCH
BL
WT BK
BRAKE BRAKE
BL
BRAKE
BRAKE
WT
TANDEM AXLE
BRAKE
BRAKE
TRI-AXLE
SINGLE AXLE
SPLICE
SPLICE
SPLICE
SPLICE
SPLICE
SPLICE
SPLICE
SPLICE
SPLICE
SPLICE
SPLICE
SPLICE
BL
WT
BL
WT
SPLICE
BKBL
WT
SPLICE
BL
FRAME GND
90286_E_03.18.14

Table of Contents

Related product manuals