EasyManua.ls Logo

Generac Power Systems 004700-0 - Appendix 3 - Electrical Data

Generac Power Systems 004700-0
52 pages
Print Icon
To Next Page IconTo Next Page
To Next Page IconTo Next Page
To Previous Page IconTo Previous Page
To Previous Page IconTo Previous Page
Loading...
4
66
4
5
51
55
88
77
1
1A
1
A
BATTERY CHARGE WINDING
120V 30A
DPE WINDING
VOLTAGE
REGULATOR
POWER WINDING
ELECTRONIC
BY CUSTOMER
NEUTRAL CONNECTION
WHITE
T2
GREEN
0F
FIELD
CB3
0N
0K
2
2A
22P
44
22S
0N
0N
R1
55
4
BLACK
6
4
T1
4
11S
CB1
11P
33
HM
START
STOP
4
L1
16
BATTERY
14
15
77
BCR
66
J1-14
J1-15
J1-12
J1-13
15
15
J1-9
J1-10
J1-11
J1-6
J1-7
J1-8
PCB
14
J3
J2
J1-3
J1-4
J1-5
J1-1
J1-2
13
SW2
15
F1
16
RED
14A
14
RED
SC
(OPTIONAL)
REMOTE PANEL
66
66
18
18
0
17
4
314 3
18 4
WHITE
BROWN
18
14
17
4
REMOTE
PANEL
CONNECTOR
0I
17 2
1
2
1
SW1
66
85
4
17
17
(STOP)
(START)
SC
CS
18A
56
90
IM
85
85
LOP
HTO
0B
SP
0
0
0
SM
FP
CH
BLK
0
0
FUEL
PRIME
BROWN
ORANGE
BLUE
RED
FS
0
14
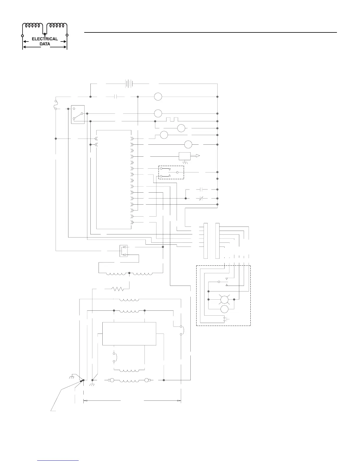
SP - SPARK PLUG
TC - TERMINAL, CONN. 4-TAB
SW2 - SWITCH FUEL PRIMER
CB3 - CIRCUIT BREAKER, 2.5A
R1 - RESISTOR, 1 OHM 25W
GT - TERMINAL, GROUND 4-TAB
LEGEND
BCR - BATTERY CHARGE RECTIFIER
CB1 - CIRCUIT BREAKER, 30A
FP - FUEL PUMP-OR-LPG SHUT OFF VALVE
LOP - SWITCH, LOW OIL PRESSURE
SC - STARTER CONTACTOR
SW1 - SWITCH, START/STOP
IM - IGNITION MAGNETO
PCB - ENGINE CONTROLLER
HM - METER, HOUR (OPTIONAL)
L1 - LIGHT, RUN (OPTIONAL)
HTO - SWITCH, HIGH TEMP. OIL (CLOSES ON HIGH TEMP.)
SM - STARTER MOTOR
CH - CHOKE HEATER
F1 - FUSE, 7.5A
(CLOSES ON LOW PRESSURE)
CS - CHOKE SOLENOID
FS - FUEL SOLENOID
36 Generac
®
Power Systems, Inc.
Appendix 3 — Electrical Data
QUIETPACT 40G Recreational Vehicle Generator
Electrical Schematic and Wiring Diagram – Drawing No. 0D8063-A

Table of Contents

Related product manuals