EasyManua.ls Logo

Generac Power Systems XT-EFI Series - Problem 13: Engine Will Not Crank

Generac Power Systems XT-EFI Series
114 pages
Print Icon
To Next Page IconTo Next Page
To Next Page IconTo Next Page
To Previous Page IconTo Previous Page
To Previous Page IconTo Previous Page
Loading...
Section 5 Engine Diagnostic Tests
Diagnostic Repair Manual 23
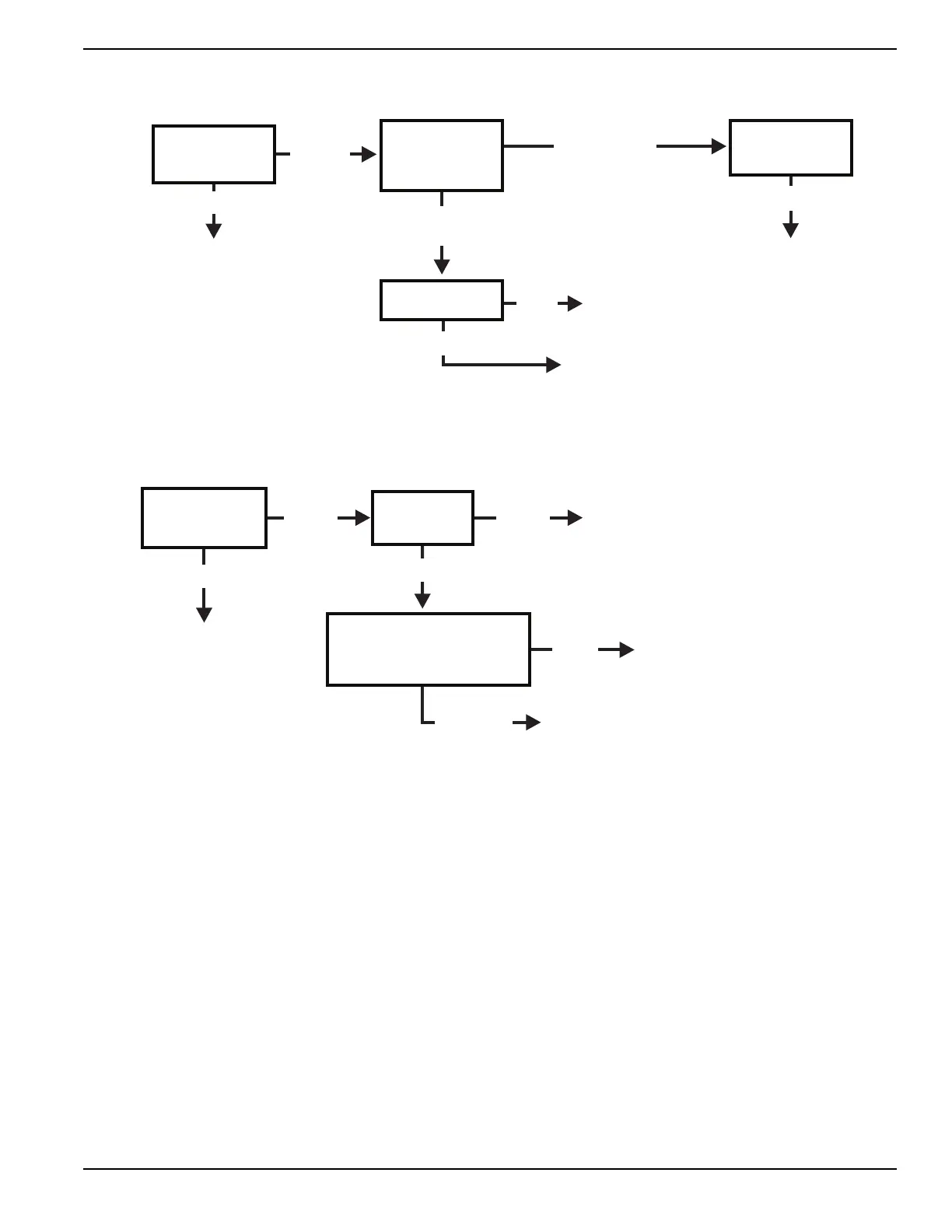
Problem 13 – Engine Will Not Crank (220/410/530cc Engines with Electric Start)
Problem 14 – Recoil Cord Will Not Pull (If So Equipped) (220/410/459/530cc Engines)
RECHARGE OR REPLACE BATTERY
– CLEAN, REPAIR OR REPLACE
BAD CABLE(S)
BAD
REPLACE
BAD
GOOD
NO VOLTAGE
MEASURED
BAD
12 VDC
MEASURED
REPLACE STARTER
MOTOR IF DEFECTIVE
GOOD
CHECK FOR MECHANICAL BINDING
OF THE ENGINE OR ROTOR
TEST 15 – CHECK
BATTERY
& CABLES
TEST 17 – CHECK
START-RUN-STOP
SWITCH
TEST 19 – CHECK
STARTER MOTOR
TEST 16 – CHECK
VOLTAGE AT
STARTER
CONTACTOR
NOTHING
FOUND
FIX BAD COMPONENT
BAD
VISUALLY INSPECT FOR OBSTRUCTIONS
THAT WOULD CAUSE BINDING OF THE
RECOIL ONCE INSTALLED
AN INTERNAL ENGINE FAILURE HAS OCCURED.
POSSIBLE FAILURE COULD BE THE RESULT OF
A COMPRESSION RELEASE FAILURE. CONSULT
ENGINE SERVICE MANUAL P/N 0C1103A FOR
FURTHER ENGINE SERVICE INFORMATION.
VISUALLY INSPECT EXTERNAL
COMPONENTS FOR A FAILURE
THAT WOULD CAUSE THE
ENGINE TO BE SIEZED
REPLACE
BAD
BAD
GOOD GOOD
TEST 34 –
TEST ENGINE
FUNCTION
TEST 33 – TEST
RECOIL
FUNCTION

Table of Contents

Related product manuals