EasyManua.ls Logo

Genius SP-S110 - No Sound

Genius SP-S110
19 pages
Print Icon
To Next Page IconTo Next Page
To Next Page IconTo Next Page
To Previous Page IconTo Previous Page
To Previous Page IconTo Previous Page
Loading...
Service Guide SP-S110
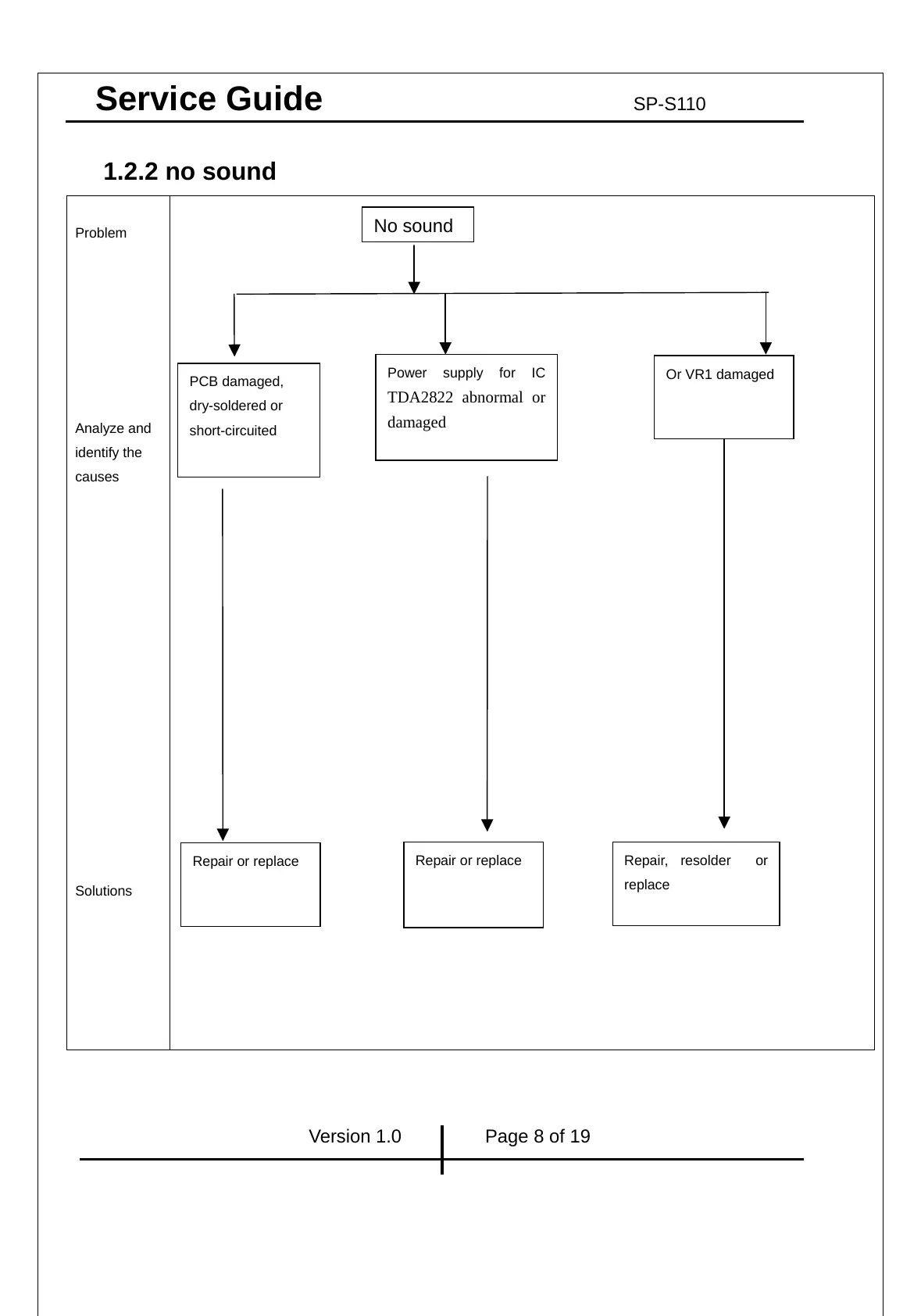
1.2.2 no sound
Problem
Analyze and
identify the
causes
Solutions
Version 1.0 Page 8 of 19
No sound
PCB damaged,
dry-soldered or
short-circuited
Power supply for IC
TDA2822 abnormal o
damaged
Repair, resolder o
r
replace
Repair or replace
Repair or replace
Or VR1 damaged
All manuals and user guides at all-guides.com

Related product manuals