EasyManua.ls Logo

Genius SP-S110 - Noise

Genius SP-S110
19 pages
Print Icon
To Next Page IconTo Next Page
To Next Page IconTo Next Page
To Previous Page IconTo Previous Page
To Previous Page IconTo Previous Page
Loading...
Service Guide SP-S110
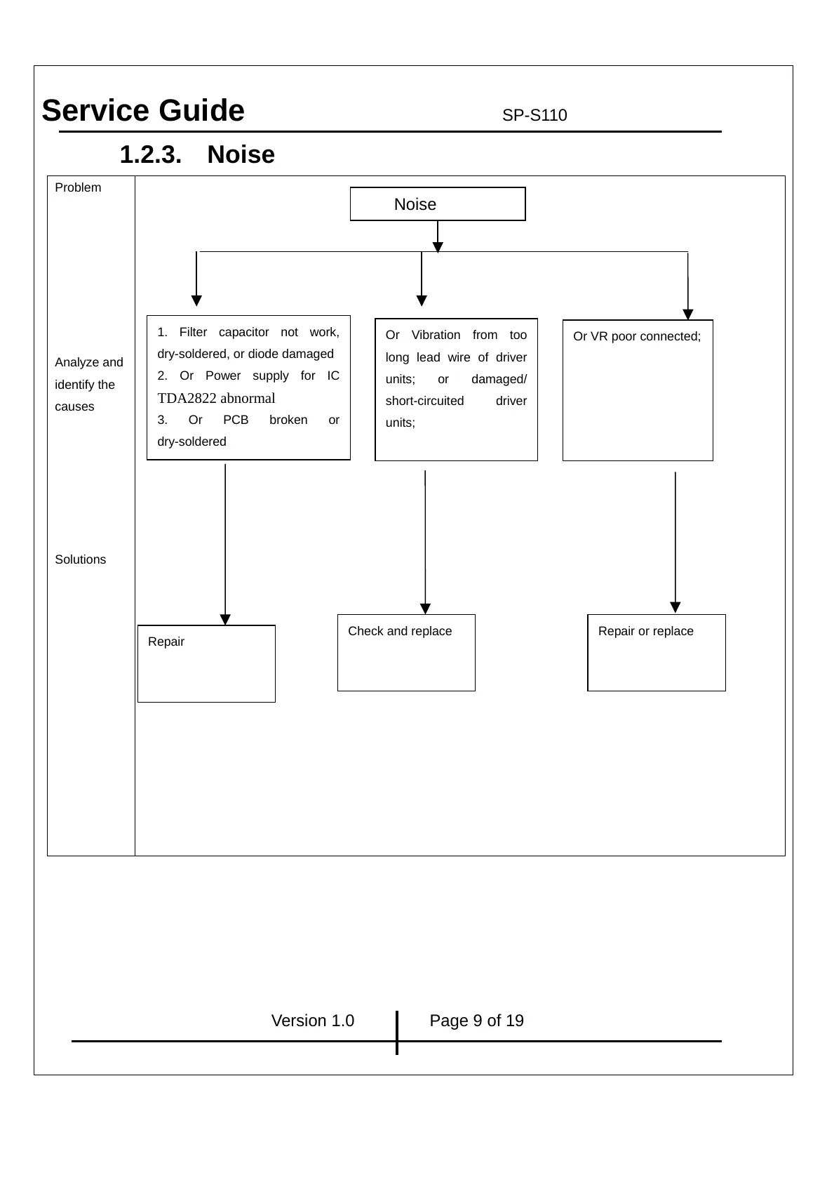
1.2.3. Noise
Problem
Analyze and
identify the
causes
Solutions
Version 1.0 Page 9 of 19
Check and replace Repair or replace
Or VR poor connected;
Or Vibration from too
long lead wire of drive
r
units; or damaged/
short-circuited drive
r
units;
Repair
1. Filter capacitor not work,
dry-soldered, or diode damaged
2. Or Power supply for IC
TDA2822 abnormal
3. Or PCB broken o
r
dry-soldered
Noise
All manuals and user guides at all-guides.com

Related product manuals