EasyManua.ls Logo

Goodman GCH9 - Wiring Diagrams for Model XAC

Goodman GCH9
16 pages
Print Icon
To Previous Page IconTo Previous Page
To Previous Page IconTo Previous Page
Loading...
16
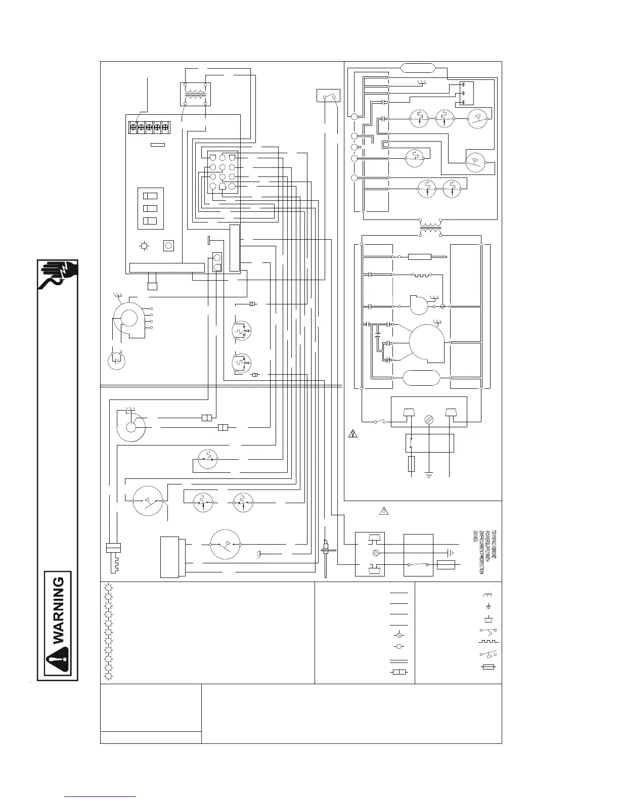
WIRING DIAGRAMS
Wiring is subject to change. Always refer to the wiring diagram on the unit for the most up-to-date wiring.
GCH9*****XAC
HIGH VOLTAGE!
DISCONNECT ALL POWER BEFORE SERVICING OR INSTALLING THIS
UNIT. MULTIPLE POWER SOURCES MAY BE PRESENT. FAILURE TO
DO SO MAY CAUSE PROPERTY DAMAGE, PERSONAL INJURY OR DEATH.
R
YL YELLOW
OR ORANGE
PU PURPLE
GN GREEN
BK BLACK
BR BROWN
WH WHITE
BL BLUE
GY GRAY
RD RED
COLOR CODES:
LOW VOLTAGE (24V)
LOW VOLTAGE FIELD
HI VOLTAGE (115V)
HI VOLTAGE FIELD
NOTES:
1. SET HEAT ANTICIPATOR ON ROOM THERMOSTAT AT 0.7 AMPS.
2. MANUFACTURER'S SPECIFIED REPLACEMENT PARTS MUST BE USED WHEN SERVICING.
0140F00647 REV. B
OR (MED LOW)
BL (MED)
RD (LOW)
GAS VALVE
C
PM
CG W
INTERNAL TO
INTEGRATED CONTROL
JUNCTION
EQUIPMENT GND
FIELD GND
DIAGNOSTIC
LED
2 CIRCUIT
CONNECTOR
HOT
SURFACE
IGNITER
OVERCURRENT
PROT. DEVICE
IGNITER
TH (3)
INTEGRATED
CONTROL MODULE
JUNCTION BOX
LINE-H
XFMR-H
INTEGRATED CONTROL MODULE
INTEGRATED CONTROL MODULE
GND
DISCONNECT
LN
DISCONNECT POWER
BEFORE SERVICING.
WIRING TO UNIT
MUST BE
PROPERLY
POLARIZED
AND GROUNDED.
OVERCURRENT PROTECTION DEVICE
OR
GY
RD
BL
BK
4. IF HEATING AND COOLING BLOWER SPEEDS ARE NOT THE SAME, DISCARD JUMPER BEFORE CONNECTING BLOWER LEADS. UNUSED
BLOWER LEADS MUST BE PLACED ON "PARK" TERMINALS OF INTEGRATED CONTROL OR TAPED.
3. IF ANY OF THE ORIGINAL WIRE AS SUPPLIED WITH THE FURNACE MUST BE REPLACED, IT MUST BE REPLACED WITH WIRING MATERIAL
HAVING A TEMPERATURE RATING OF AT LEAST 105
TERMINAL
SWITCH (PRESS.)
5. UNIT MUST BE PERMANENTLY GROUNDED AND CONFORM TO N.E.C. AND LOCAL CODES.
PK PINK
115 VAC HOT AND PAR K TERMINALS
LINE-H
FLAME
SENSOR
FRONT COVER
PRESSURE SWITCH
( SINGLE CONTROL ON 45K BTU )
N
O
C
GY
BK
PLUG CONNECTION
FIELD SPLICE
SWITCH (TEMP.)
OR
24V THERMOSTAT
CONNECTIONS
GR
GND
115 VAC
24 VAC
BLOWER
COMPARTMENT
DOOR SW ITCH
(OPEN WHEN
DOOR OPEN)
DOOR
SWITCH
WARNING:DISCONNECT POWER BEFORE
SERVICING.WIRING TO UNIT MUST BE
PROPERLY POLARIZED AND GROUNDED.
BK
GND
DISCONNECT
L
N
WH
JUNCTION
BOX
1
OR
ID BLOWER
PRESSURE
SWITCH
HEAT-H
GND
WH
RD
WH
GND
BURNER COMPARTMENT
BLOWER COMPARTMENT
NOTE 4
SEE
N
O
COOL-H
BK (HI)
BR
BR
CAPACITOR
YL
WH
YL
CONTROL
PRIMARY LIMIT
AUTO RESET
BL
PU
MANUAL RESET ROLLOUT LIMIT CONTROL(S)
RD
OR
PK
BK
WH
WH
BLOWER
INDUCED DRAFT
C
CIRCULATOR
BLOWER
FS
H
I
H
E
A
T
-
H
L
O
H
E
A
T
-
H
IGNITER
HOT SURFACE
IND
IGN
EAC-H
A
IR CLEANER
ELECTRONIC
BLWR
CIRCULATOR
BLWR
ID
FLAME SENSOR
11 5 VA C
TRANSFORMER
40 VA
24 VA C
GND
LIMIT CONTROL
A
UTO RESET PRIMARY
(
SINGLE CONTROL ON 45K BTU
)
LIMIT CONTROL(S)
MANUAL RESET ROLLOUT
RO1 (5)
RO2 (11)
HLO (1)
HLI (7)
MVC (9)
GND (8)
TR (6)
OR
WH
WH
BL
YL
OR
RD
GR
BR
PK
PU
GY
WH
115 VAC NEUTRAL
BK
BK
GY
24V THERMOSTAT CONNECTIONS
MICRO
TO
C
G
Y
W
R
TRANSFORMER
40 VA
2
WH
OR
BL
YL
OR
OR
GY
PU
RD
OR
GY
WH
XFMR-H
TERMINALS
GY
OR
GR
BR
1
2
3
12
11
10
98
7
65
4
WARNING:
°C. USE COPPER CONDUCTORS ONLY.
24 VA C
HUMIDIFIER
24 VA C
HUMIDIFIER
HUMIDIFIER
PSO
(
4
)
PS
(
10
)
0
C
7
6
5
4
3
2
1
OFF = CONTROL FAILURE
STEADY ON = NORMAL OPERATION
1 FLASH =
2 FLASHES = PRESSURE SWITCH STUCK CLOSED
3 FLASHES = PRESSURE SWITCH STUCK OPEN
4 FLASHES = OPEN HIGH LIMIT
5 FLASHES = FLAME SENSE WITHOUT GAS VALVE
OPEN ROLLOUT OR OPEN FUSE
7 FLASHES = LOW FLAME SIGNAL
6 FLASHES =
SYSTEM LOCKOUT (RETRIES EXCEEDED)
CONTINUOUS/RAPID FLASHES = REVERSED 115 VAC POLARITY
CONTROL
MODULE
INTEGRATED
FUSE
HI
BR
OR
MVH (12)
FA CTO RY SETTINGS
SHOWN
TO 115VAC/ 1
Ø /60 HZ POWER SUPPLY WITH
GY
Y
6. TO RECALL THE LAST 5 FAULTS, MOST RECENT TO LEAST RECENT, DEPRESS SWITCH FOR MORE THAN 2 SECONDS WHILE IN
STANDBY (NO THERMOSTAT INPUTS)
BK
LINE NEUTRALS
8
8 FLASHES = CHECK IGNITER OR IMPROPER GROUNDING
PU
GY
(HONEYWELL)
NO
C
C
PRESSURE SWITCH
FRONT COVER
NO
A
UXILIARY LIMIT CONTROLS
HI
C
VAL VE
GAS
PM
MVL(2)
ID BLOWER
PRESSURE
SWITCH
ON
OFF
2ND
STAGE
DELAY
MODE
HEAT
OFF
DELAY
FS
1
2
3
*
*
*
*
SEE
NOTE 6
COOL-H

Related product manuals