EasyManua.ls Logo

Gree GMV-280WM/E1-X - Page 163

Gree GMV-280WM/E1-X
308 pages
Print Icon
To Next Page IconTo Next Page
To Next Page IconTo Next Page
To Previous Page IconTo Previous Page
To Previous Page IconTo Previous Page
Loading...
GREE GMV5E DC INVERTER VRF UNITS SERVICE MANUAL
159
Troubleshooting:
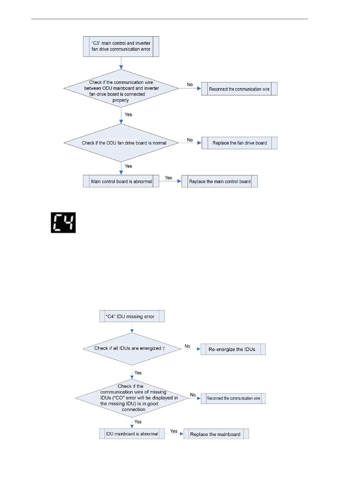
2.2.4.30 C4 IDU missing error
Error display:
ODU mainboard, IDU wired controller and IDU receive light board will
display
Error judgment condition and method:
If ODU hasnt received inverter fan drive board data in continuous 30s, report the error.
Possible reason
■Communication wire is in poor connection
Power supply of IDU is cut off
IDU mainboard is abnormal
Troubleshooting:

Table of Contents

Other manuals for Gree GMV-280WM/E1-X

Related product manuals