EasyManua.ls Logo

Gree GMV-280WM/E1-X - Page 239

Gree GMV-280WM/E1-X
308 pages
To Next Page IconTo Next Page
To Next Page IconTo Next Page
To Previous Page IconTo Previous Page
To Previous Page IconTo Previous Page
Loading...
GREE GMV5E DC INVERTER VRF UNITS SERVICE MANUAL
235
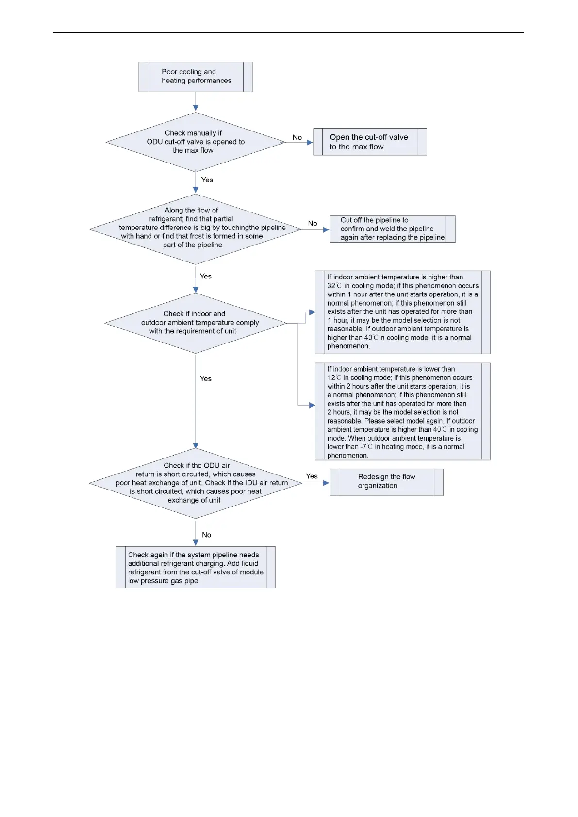
Troubleshooting:

Table of Contents

Other manuals for Gree GMV-280WM/E1-X

Related product manuals