EasyManua.ls Logo

Gree GMV-615WM/B-X - External Electrical Wiring Diagram; External wiring diagram of a single unit

Gree GMV-615WM/B-X
375 pages
Print Icon
To Next Page IconTo Next Page
To Next Page IconTo Next Page
To Previous Page IconTo Previous Page
To Previous Page IconTo Previous Page
Loading...
GMV5 DC INVERTER VRF UNITS SERVICE MANUAL
45
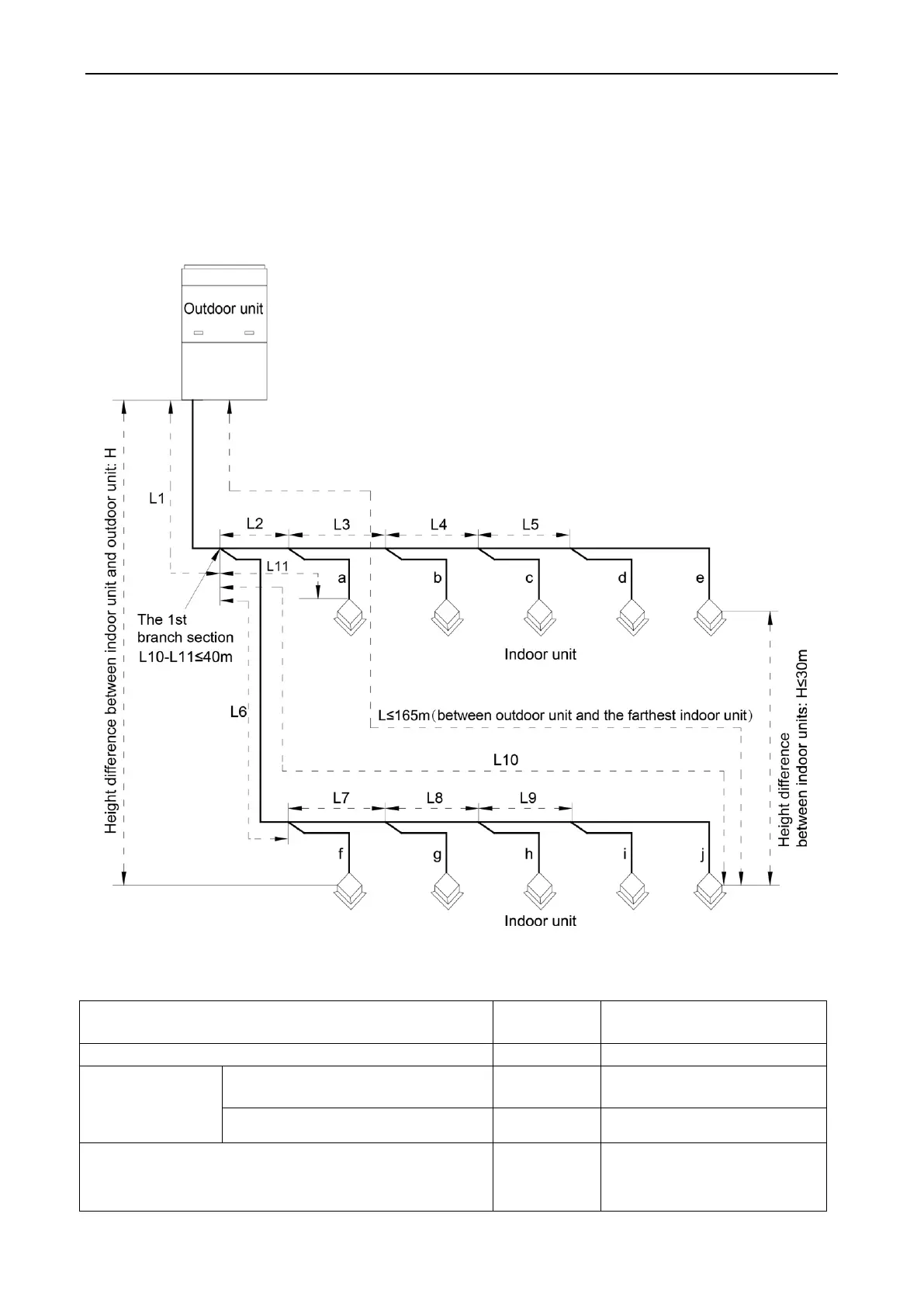
. Allowable pipe length and drop height
among indoor and outdoor units
Y type branch joint is adopted to connected indoor and outdoor units. Connecting method is shown
in the figure below
Remark Equivalent length of one Y-type manifold is about 0.5m.
L10: Length from the first branch to the farthest IDU;
L11: Length from the first branch to the nearest IDU;
Equivalent length of branch of IDU is 0.5m.
R410A Refrigerant System
Allowable
Value
Fitting Pipe
Total length (actual length) of fitting pipe
≤1000
L1+L2+L3+L4+…+L9+a+b+…+i+j
Length of farthest
fitting pipe(m)
Actual length
≤165
L1+L6+L7+L8+L9+j
Equivalent length
≤190
Difference between the pipe length from the first branch of IDU
to the farthest IDU and the pipe length from the first branch of
IDU to the nearest IDU
≤40
L10-L11

Table of Contents

Other manuals for Gree GMV-615WM/B-X

Related product manuals