EasyManua.ls Logo

Gree GUD35ZD/A-T - E2‖ Indoor Anti-Freezing Protection

Gree GUD35ZD/A-T
195 pages
To Next Page IconTo Next Page
To Next Page IconTo Next Page
To Previous Page IconTo Previous Page
To Previous Page IconTo Previous Page
Loading...
GREE U-Match 5 SERIES UNIT SERVICE MANUAL
42
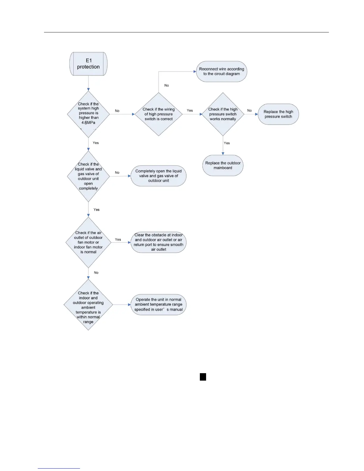
Troubleshooting
3.4.2 ―E2‖ Indoor Anti-freezing Protection
Error display: IDU wired control and IDU receiver light board will display E2
Error judgment condition and method:
Check IDU pipe temperature. When pipe temperature is too low, freeze protection will be activated to prevent freezing damage
of evaporator.
Possible reason
■IDU filter and evaporator are dirty
■IDU motor is blocked
■Refrigerant amount is insufficient

Table of Contents

Other manuals for Gree GUD35ZD/A-T

Related product manuals