EasyManua.ls Logo

Gree GUD35ZD/A-T - PF‖ Electric Box Sensor Error

Gree GUD35ZD/A-T
195 pages
To Next Page IconTo Next Page
To Next Page IconTo Next Page
To Previous Page IconTo Previous Page
To Previous Page IconTo Previous Page
Loading...
GREE U-Match 5 SERIES UNIT SERVICE MANUAL
55
Troubleshooting
Malfunction of ODU memory chip
error
Replace the outdoor
mainboard
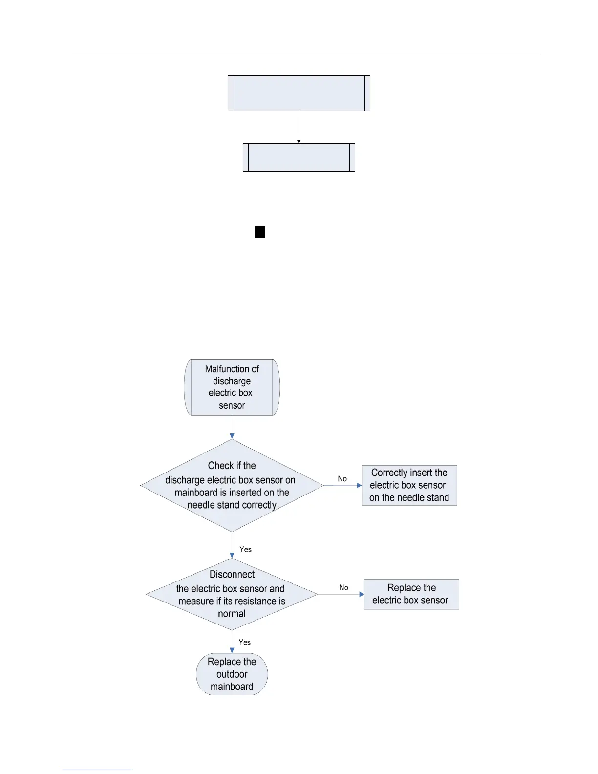
3.4.16 ―PF‖ Electric Box Sensor Error
Error display: ODU mainboard, IDU wired controller PF
Error judgment condition and method:
Sample the AD value of temperature sensor through temperature sensor detecting circuit and judge the range of AD value, If
the sampling AD value exceeds upper limit and lower limit in 5 seconds continuously, report the error.
Possible reason:
■Poor contact between temperature sensor and terminal in mainboard interface
■Temperature sensor is abnormal
■Detecting circuit is abnormal
Troubleshooting
NotePlease refer to Appendix 1 for the relation between temperature and resistance of temperature sensor.

Table of Contents

Other manuals for Gree GUD35ZD/A-T

Related product manuals