EasyManua.ls Logo

Grundig Aura - Sound Control

Grundig Aura
37 pages
Print Icon
To Next Page IconTo Next Page
To Next Page IconTo Next Page
To Previous Page IconTo Previous Page
To Previous Page IconTo Previous Page
Loading...
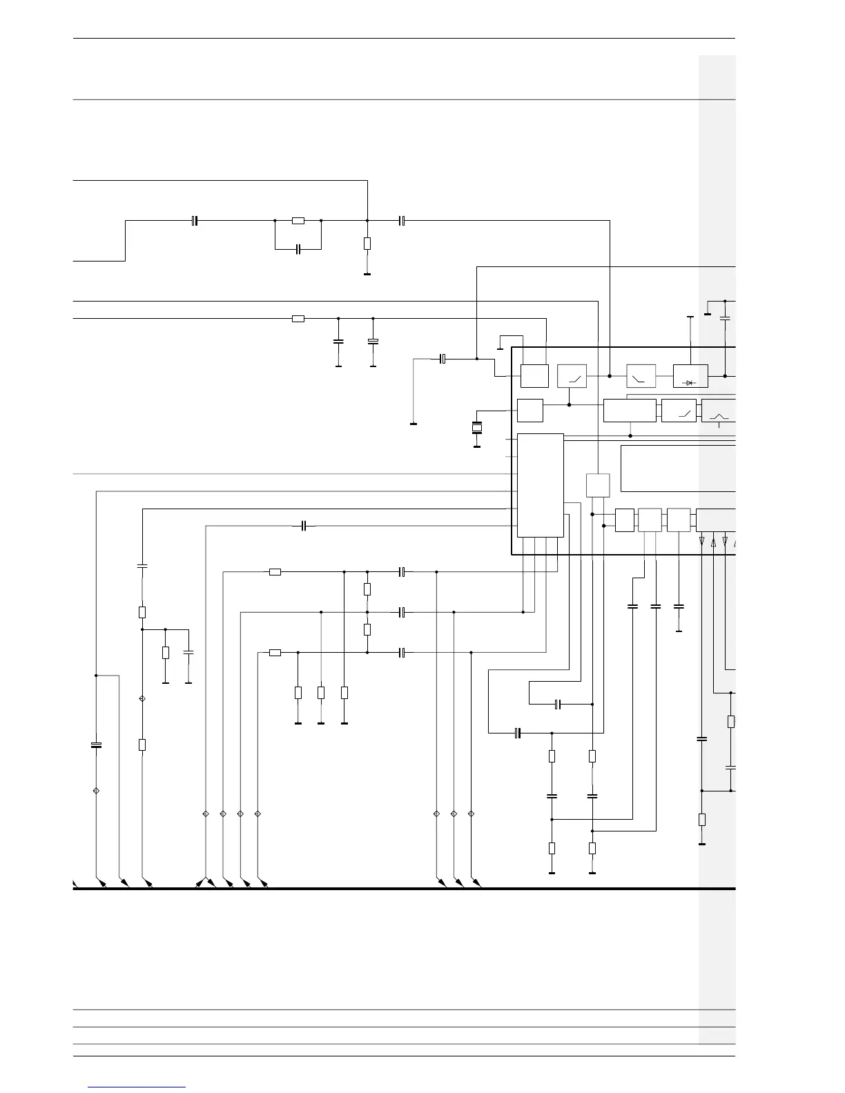
Schaltpläne und Druckplattenabbildungen / Circuit Diagrams and Layout of PCBs AURA
18 GRUNDIG Service
603
CR202V
5K6
603
CR1511CH
1M0
603
CR1509CH
1M0
603
CR1508CH
1M0
603
CR1517V
1K2
603
CR1514V
1K2
603
CR1521V
18K
603
CR1519V
3K3
603
CR1518V
150R
603
CR1516V
150R
FMP1505
+
100U/10V
C209
+
4U7/25V
C1512CH
+
4U7/25V
C1511CH
FMP1506
603
CR1513V
15K
805
CC1539V
FMP1504
805
47N
CC1516V
805
150N
CC1519V
603
47N
CC1521
603
CR1512V
15K
805
47N
CC1517V
TDA7340G
PAUSE
LEVEL
CREF
GND VS MPX-IN PE
A
L
R
R
CSM
L
R
INR
INL
OUTL
OUTR
R+
ICD
CD
L+L-
PHONE GND
PHONE IN
CDR
MUTE
FM-L
FM-R
TBR
TBL
BEEP
AM
CD
BASS
DETECTOR
PEAK
NOTCH
19kHz
LP
25kHz
I C - BUS
MUTE
SOFT
+LOUD
VOL
PAUSE
DEMODULATOR
HP
80kHz
LP
80kHzSUPPLY
456KHZ
PLL
MUX
1
22
27
28
2930 31 32
35
36
37
38
3941 4243 442
3
45
68
9
12
13
1416
CIC201
8305-847-340
+
10U/16V
C212
603
CC213
47N
603
CC208
100N
603
22N
CC1506A
805
22R
CR204
8602-333-010
CSB456
Q201
603
CR1507CH
0R
603
CR1506CH
0R
+
4U7/25V
C1509CH
603
47K
CR1502JR
805
1000P
CC203V
603
68K
CR1501V
603
100N
CC1503JR
603
22N
CC1504JR
603
CR1503JR
4K7
805
150N
CC1518V
+
2U2/50V
C1513
603
1M0
CR203GK
FMP1507
FMP1508
FMP1509
FMP1510
FMP1511
FMP1516
+
10UF
16V
C207V
805
CC1522V
220N
+
10UF
16V
C202V
+
2U2/50V
C1514
+
2U2/50V
C1507
CD-GND
TB-L/CD-LW-L
CD-L
AM-NF
CD-R2
CD-R
CD-L2
CD-GND2
TB-L2
BEEP
19373-129.00 SEAT AURA
1511
1510
1509
1508
1507
1505
1506
15161504
STEREO / VSA / KLANGSTELLER
SOUND CONTROL
*
*
**
*
*
*
*
*
*
*
*
*
*
*
*

Related product manuals