EasyManua.ls Logo

GUSTARD DAC-X20PRO - Page 3

GUSTARD DAC-X20PRO
22 pages
Print Icon
To Next Page IconTo Next Page
To Next Page IconTo Next Page
To Previous Page IconTo Previous Page
To Previous Page IconTo Previous Page
Loading...
-
2
-
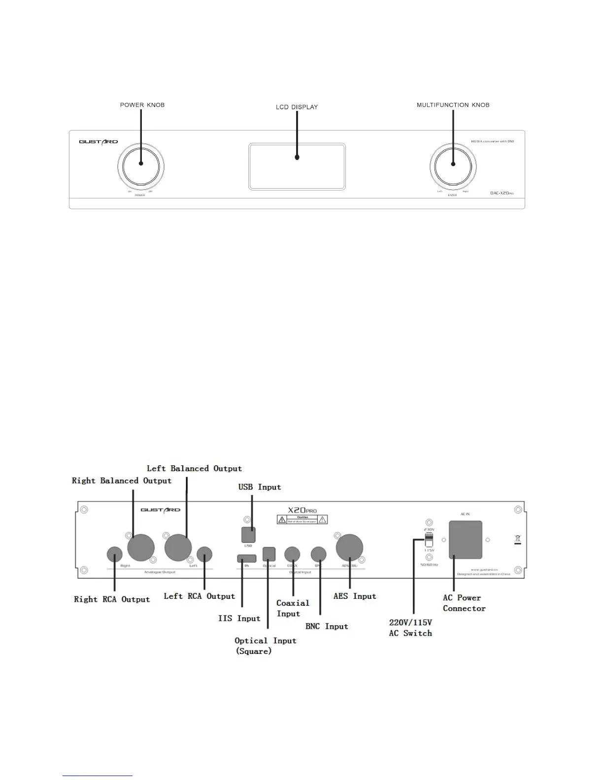
Front panel
1. Power switch——rotary switch.Clockwise to turn on.Counter clockwise to turn off.
2. The monitor display the input channel encoding format sampling rate volume and others.
3. Multi-function knob can archive all the functions by rotating(CW/CCW) or pressing.
Rear panel

Related product manuals