EasyManua.ls Logo

H3C S6520X-SI Series - Troubleshooting Flowchart; Solution

H3C S6520X-SI Series
50 pages
Print Icon
To Next Page IconTo Next Page
To Next Page IconTo Next Page
To Previous Page IconTo Previous Page
To Previous Page IconTo Previous Page
Loading...
27
Troubleshooting flowchart
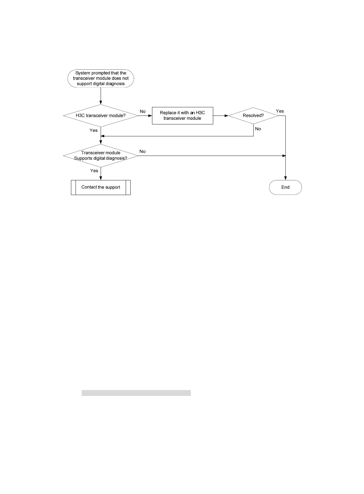
Figure 14 Troubleshooting digital diagnosis failure on a transceiver module
Solution
To resolve the issue:
1. Verify that the transceiver module is an H3C transceiver module:
Execute the display transceiver interface command to view the vendor name of the
transceiver module.
{ If the vendor name field does not display H3C, replace the transceiver module with an H3C
transceiver module.
{ If the vendor name field displays H3C, execute the display hardware internal
transceiver register interface command in probe view. Provide the transceiver
module information to H3C Support to verify that the transceiver module is an H3C
transceiver module. If it is not, replace it with an H3C transceiver module.
2. Execute the display transceiver interface command to save the transceiver module
information, and contact H3C Support to verify that the transceiver module supports the digital
diagnosis function.
<Sysname> display transceiver interface ten-gigabitethernet 1/0/1
Ten-GigabitEthernet1/0/1 transceiver information:
Transceiver Type : 10G_BASE_SR4_SFP
Connector Type : MPO
Wavelength(nm) : 850
Transfer Distance(m) : 100(OM3),150(OM4)
Digital Diagnostic Monitoring : YES
Vendor Name : H3C
3. If the issue persists, execute the display diagnostic-information command to save the
diagnostic information, and contact H3C Support.
<Sysname> display diagnostic-information
Save or display diagnostic information (Y=save, N=display)? [Y/N]:Y

Table of Contents

Other manuals for H3C S6520X-SI Series

Related product manuals