EasyManua.ls Logo

H3C S6520X-SI Series - Failure to Receive Packets; Symptom; Troubleshooting Flowchart; Solution

H3C S6520X-SI Series
50 pages
Print Icon
To Next Page IconTo Next Page
To Next Page IconTo Next Page
To Previous Page IconTo Previous Page
To Previous Page IconTo Previous Page
Loading...
30
If the number of pause frames is accumulating, you can determine that the port has sent or
received a large amount of flow control frames.
b. Verify that the incoming traffic and outgoing traffic have not exceeded the maximum traffic
processing capability of the local device and the peer device.
6. If you determine that the configurations, the peer port, and the link are correct but the issue
persists, perform the following tasks:
a. Use the display diagnostic-information command to collect the diagnostic
information.
b. Contact H3C Support.
<Sysname> display diagnostic-information
Save or display diagnostic information (Y=save, N=display)? [Y/N]:Y
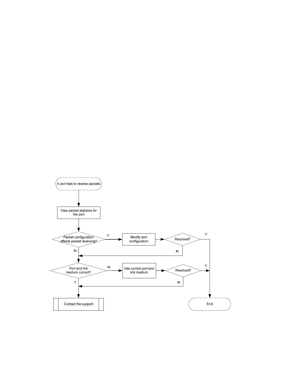
Failure to receive packets
Symptom
A port is up, but it cannot receive packets.
Troubleshooting flowchart
Figure 16 Troubleshooting the failure to receive packets
Solution
To resolve the issue:
1. Examine the packet statistics of the port:

Table of Contents

Other manuals for H3C S6520X-SI Series

Related product manuals