EasyManua.ls Logo

H3C S6850-56HF - Page 236

H3C S6850-56HF
394 pages
Print Icon
To Next Page IconTo Next Page
To Next Page IconTo Next Page
To Previous Page IconTo Previous Page
To Previous Page IconTo Previous Page
Loading...
11
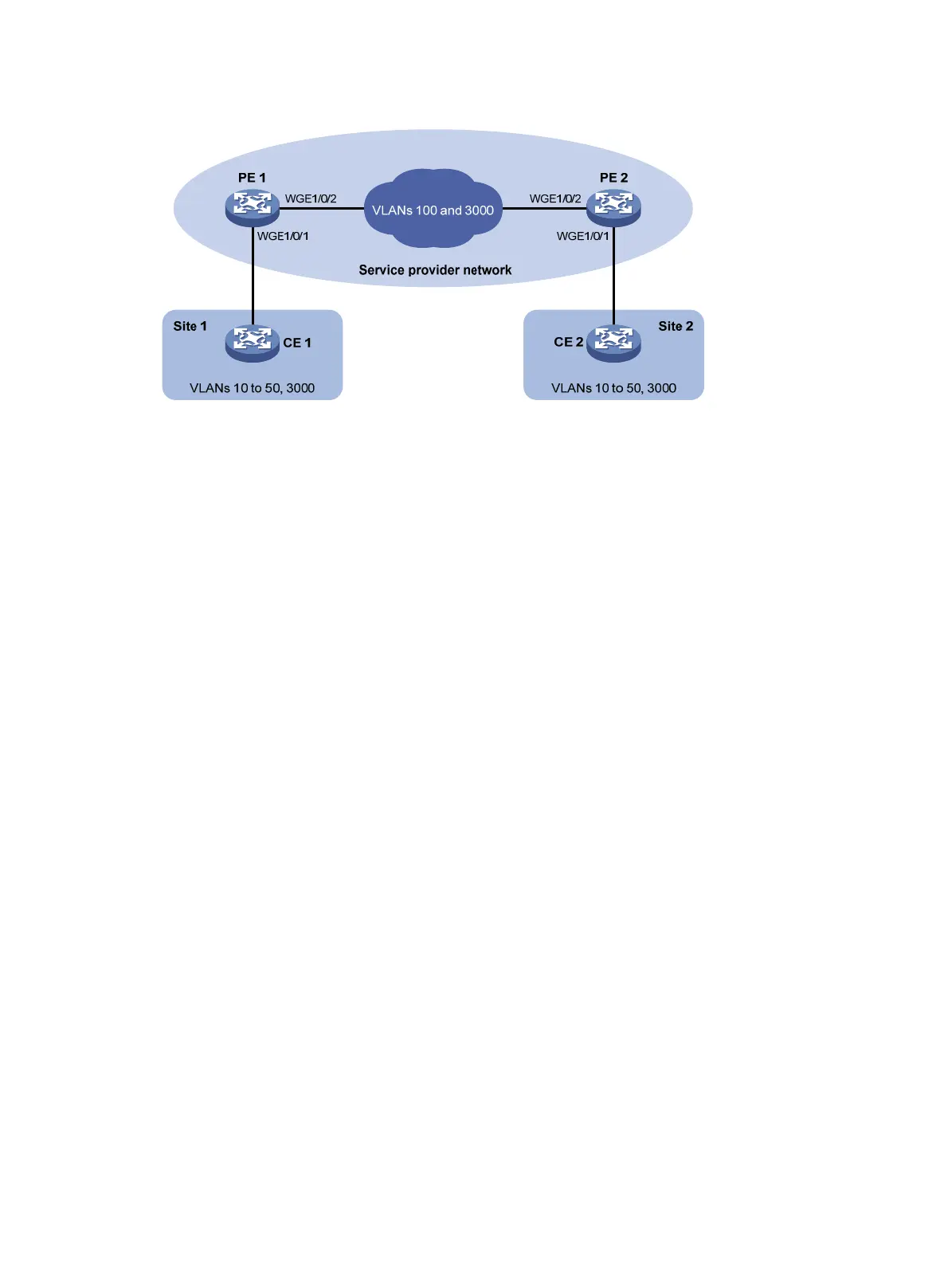
Figure 4 Network diagram
Procedure
1. Configure PE 1:
# Configure Twenty-FiveGigE 1/0/1 as a trunk port, and assign it to VLAN 100 and VLAN 3000.
<PE1> system-view
[PE1] interface twenty-fivegige 1/0/1
[PE1-Twenty-FiveGigE1/0/1] port link-type trunk
[PE1-Twenty-FiveGigE1/0/1] port trunk permit vlan 100 3000
# Set the PVID of Twenty-FiveGigE 1/0/1 to VLAN 100.
[PE1-Twenty-FiveGigE1/0/1] port trunk pvid vlan 100
# Enable QinQ on Twenty-FiveGigE 1/0/1.
[PE1-Twenty-FiveGigE1/0/1] qinq enable
# Enable transparent transmission for VLAN 3000 on Twenty-FiveGigE 1/0/1.
[PE1-Twenty-FiveGigE1/0/1] qinq transparent-vlan 3000
[PE1-Twenty-FiveGigE1/0/1] quit
# Configure Twenty-FiveGigE 1/0/2 as a trunk port, and assign it to VLANs 100 and 3000.
[PE1] interface twenty-fivegige 1/0/2
[PE1-Twenty-FiveGigE1/0/2] port link-type trunk
[PE1-Twenty-FiveGigE1/0/2] port trunk permit vlan 100 3000
[PE1-Twenty-FiveGigE1/0/2] quit
2. Configure PE 2:
# Configure Twenty-FiveGigE 1/0/1 as a trunk port, and assign it to VLAN 100 and VLAN 3000.
<PE2> system-view
[PE2] interface twenty-fivegige 1/0/1
[PE2-Twenty-FiveGigE1/0/1] port link-type trunk
[PE2-Twenty-FiveGigE1/0/1] port trunk permit vlan 100 3000
# Set the PVID of Twenty-FiveGigE 1/0/1 to VLAN 100.
[PE1-Twenty-FiveGigE1/0/1] port trunk pvid vlan 100
# Enable QinQ on Twenty-FiveGigE 1/0/1.
[PE2-Twenty-FiveGigE1/0/1] qinq enable
# Enable transparent transmission for VLAN 3000 on Twenty-FiveGigE 1/0/1.
[PE2-Twenty-FiveGigE1/0/1] qinq transparent-vlan 3000
[PE2-Twenty-FiveGigE1/0/1] quit

Table of Contents

Other manuals for H3C S6850-56HF

Related product manuals