EasyManua.ls Logo

Haier 2U40CEFFRA - Onar M Talimatlar

Haier 2U40CEFFRA
314 pages
Print Icon
To Next Page IconTo Next Page
To Next Page IconTo Next Page
To Previous Page IconTo Previous Page
To Previous Page IconTo Previous Page
Loading...
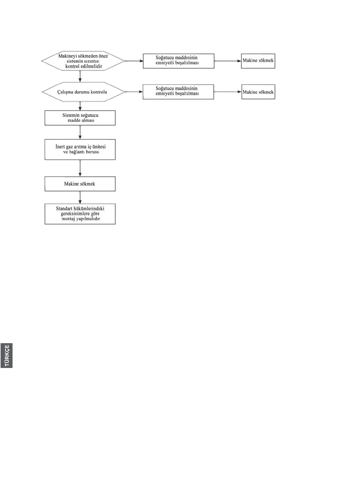
Ünite taúÕma sireci
Dikkat: Makineleri taúÕmak için oda içi ünite evaporatörün gaz-sÕvÕ tüpü konnektörünü bÕçakla keserek, a÷ÕzÕnÕ
yeniden geniúlettikten sonra (oda dÕúÕ ünite ba÷lantÕsÕ yukarÕdaki iúlemlerle aynÕdÕr) tekrar ba÷lanmalÕdÕr.
OnarÕm talimatlarÕ
OnarÕmda dikkat edecek konular
Dikkat edecek konular
• R32 so÷utucu klimanÕn so÷utma sistemi içindeki so÷utucu boru veya bileúenleri üzerinde yapÕlmasÕ gereken
tüm kaynak iúlemleri, kullanÕcÕ sitesinde onarÕm yapÕlmasÕna izin verilmez.
• BakÕm sÕrasÕnda, ürün eúanjörü üzerinde önemli montaj ve demontaj yapÕlmasÕ, bükme iúlemindeki
arÕzalarÕ
n giderilmesi gerekir. Örne÷in, oda dÕúÕ unite úasini de÷iútirme, kondansatörü bütünü ile sökme ve di÷er
çalÕúmalar yapÕldÕ÷Õ zamanda, kullanÕcÕlarÕn tesislerinde kontrol ve bakÕm izin verilmez.
Kompresör veya so÷utma sistem bileúenlerinin çalÕúmasÕnÕ de÷iútirme sÕrasÕnda, kullanÕcÕ sitesinde onarÕm
yapÕlmasÕ için izin vermez.
• KullanÕcÕlarÕn sitesinde so÷utma sistemi temizleme,dip tarama ve baúka sökmesine gerek olmayan so÷utma
bileúenleri, kaynaklamaya gerek olmayan onarÕm iúlemlemleri dahil di÷er so÷utucu konteyner, iç so÷utma borularÕ,
so÷utma bileúenleri ile ilgisi olmayan arÕza onarÕmlar
Õ yapÕlabilir.
• E÷er bakÕm sÕrasÕnda gaz-sÕvÕ borusunu de÷iútirmek gerekirse, oda içi ünite evaporatörün gaz-sÕvÕ tüpü
konnektörünü bÕçakla keserek, a÷ÕzÕnÕ yeniden geniúlettikten sonra (oda dÕúÕ ünite ba÷lantÕsÕ yukarÕdaki iúlemlerle
aynÕdÕr) tekrar ba÷lanmalÕdÕr.
Servis personeli için yeterlilik koúullarÕ
1. Bu sektör alanÕnda kendilerinin tanÕnan de÷erlendirme úartnamesi talep eden so÷utucuyu güvenli bir úekilde
bertaraf edebilme yeterlili÷ine sahip oldu÷unu belirlemek için, tüm çalÕúma personel veya so÷utucu devre bakÕm
elemanlarÕ söktörü tanÕnan de÷erlendirme kuruluúlar
Õ tarafÕndan verilen geçerli sertifika almasÕ gerekir.
2. Ekipman üreticisi tavsiye eden yönteme göre ekipman bakÕm ve onarÕm yapmasÕ gerekir. E÷er ekipman
bakÕm ve onarÕmlarÕnda di÷er profesyonellerin yardÕmÕ gerekiyorsa, yanabilir so÷utucu nitelikli÷ine sahip
personellerin denetimi altÕnda yapÕlmalÕdÕr.
7

Table of Contents

Related product manuals