EasyManua.ls Logo

Haier BKD45W - Page 20

Haier BKD45W
25 pages
Print Icon
To Next Page IconTo Next Page
To Next Page IconTo Next Page
To Previous Page IconTo Previous Page
To Previous Page IconTo Previous Page
Loading...
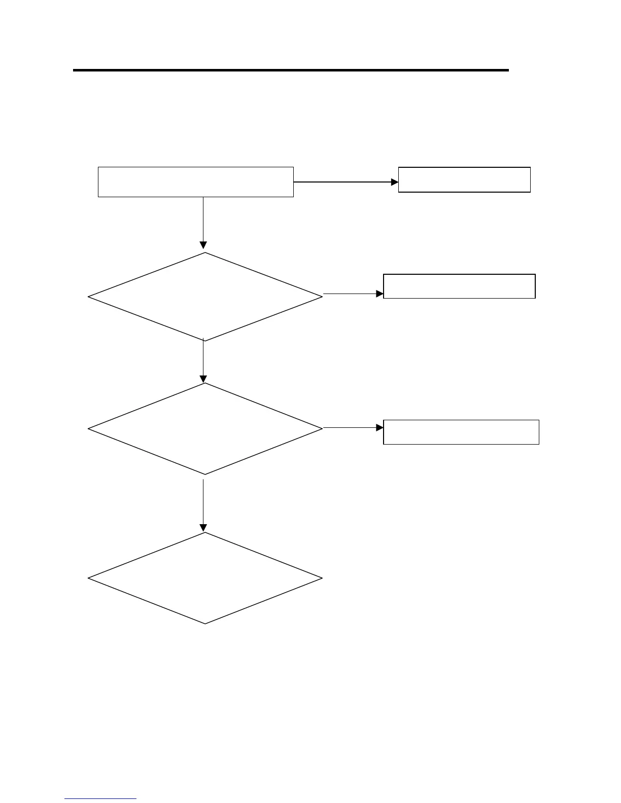
Maintenances Services and Trouble Shooting
analysis of the common breakdowns
Water discharge trouble
Whether the pipe work is in good condition
N
Repair it
Y
whether the discharge
p
ump works properly
The pump is possibly damaged
N
Y
Whether the water level
switch is damaged
Y
Replace the water level switch
N
The position of the
discharge pipe is probably
too hi
g
h

Related product manuals