EasyManua.ls Logo

Haier BKD45W - Analysis of the Common Breakdowns; Maintenances Services and Trouble Shooting

Haier BKD45W
25 pages
Print Icon
To Next Page IconTo Next Page
To Next Page IconTo Next Page
To Previous Page IconTo Previous Page
To Previous Page IconTo Previous Page
Loading...
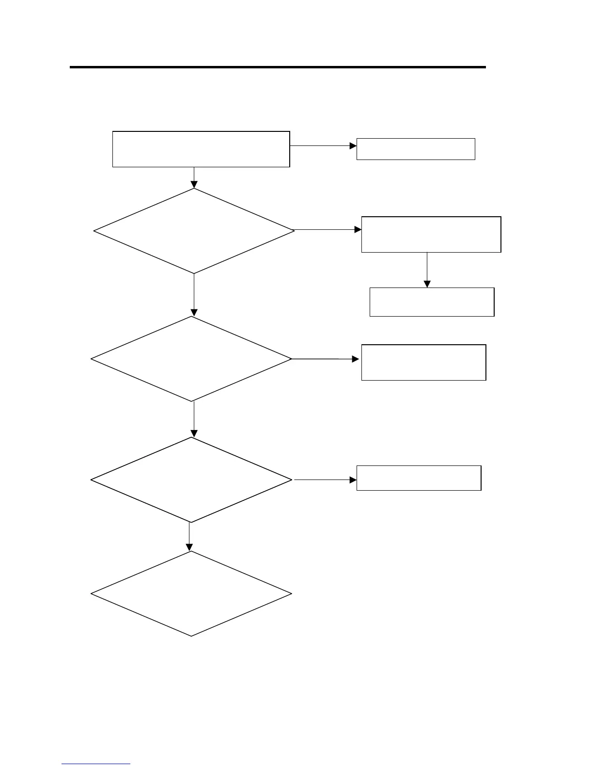
Maintenances Services and Trouble Shooting
analysis of the common breakdowns
water supply trouble
N
Whether water level
switch is ok
Check whether the
Y
water intake veloscity is
too slow
Whether sole noid valve
N
is working
Y
Y
Y
Cable or the progra
m
controller is broken
Change the sole noid valve
user’s water pressure is too
slow
measure whether solenoid valve
is electrified
Turn on the stopcock
Whether water is flowing in the hose
Whether the stopcock is turned on
N
N
Change water level switch
Y

Related product manuals