EasyManua.ls Logo

Hanwha Vision SPA-C100B - Connecting to Power and a Network

Default Icon
50 pages
Print Icon
To Next Page IconTo Next Page
To Next Page IconTo Next Page
To Previous Page IconTo Previous Page
To Previous Page IconTo Previous Page
Loading...
overview
12_ overview
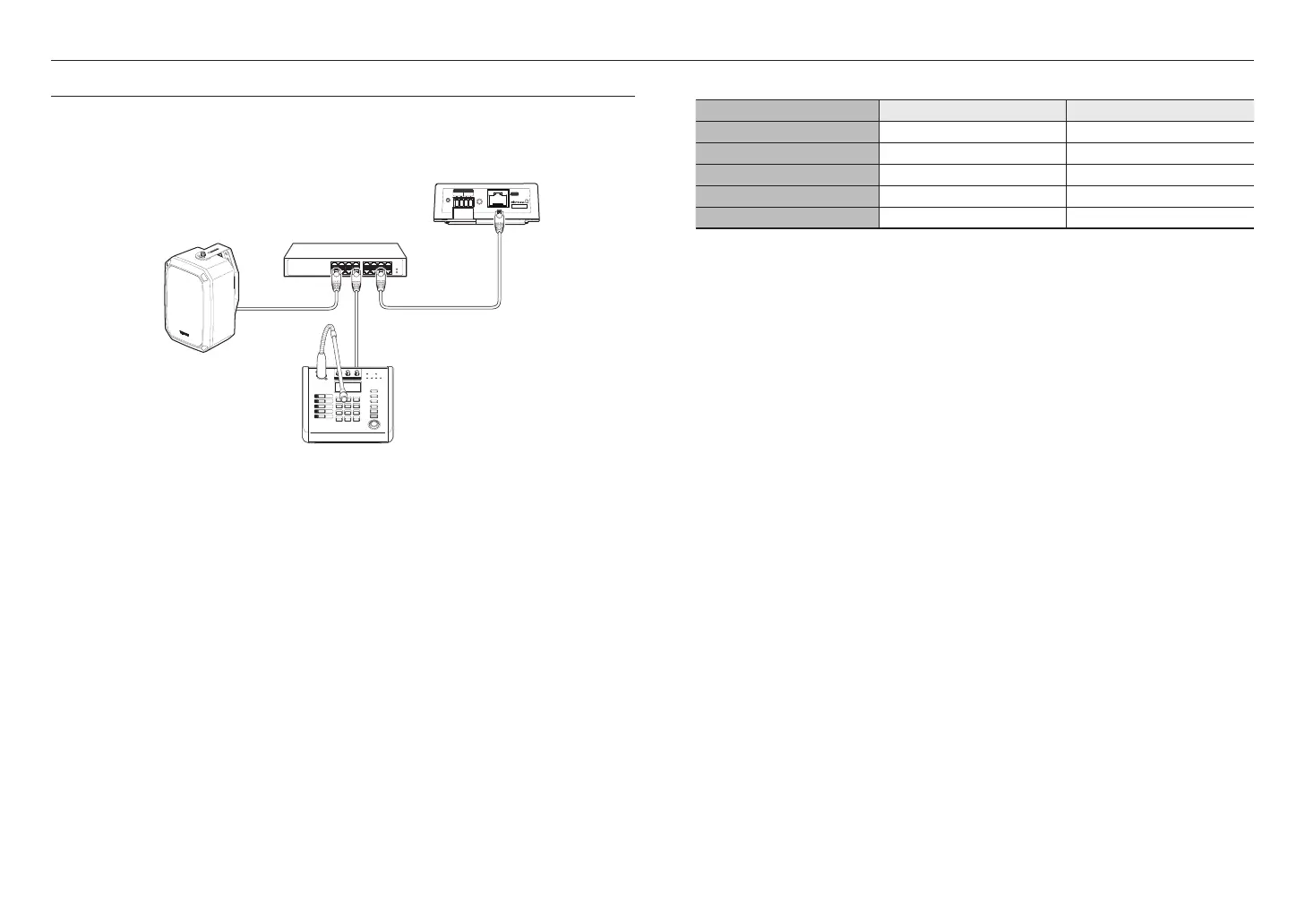
CONNECTING TO POWER AND A NETWORK
Connect the switching hub that supports PoE or PoE+ to the NETWORK port of the product using a network cable.
If you connect the product to a switching hub that supports PoE+ or PoE, you can use it without a separate power
source.
STATUS
RESET
PoE+
ALARM
IN OUT
1
2
3
4
5
1 2 3
4 5 6
7 8 9
*
0 #
VOLUME
MONITOR
MIC
TALK
PUSH
MAXMIN
AUX
MAXMIN
CHIME
MENU
PRESET
PREV
NEXT
CHIME
POWER
-6dB 0dB
NETWORK
+3dB +6dB
MAXMIN
ALL
Switching hub (PoE, PoE+ supported)
<IP audio module>
<IP microphone>
<IP Speaker>
J
`
Use PoE+ switch hubs that support the IEEE 802.3at standard.
`
Use PoE switch hubs that support the IEEE 802.3af standard.
Network Cable Specification
Item Contents Remark
Connector RJ45 (10/100BASE-T)
Ethernet 10/100BASE-T 10/100 Mbps
Cable Category 5e
Max Distance 100 m DC Resistance ≤ 0.125 Ω/m
PoE Support PoE+ / PoE