EasyManua.ls Logo

Hitachi CB 520H B3 - Backup of Data Area

Hitachi CB 520H B3
558 pages
To Next Page IconTo Next Page
To Next Page IconTo Next Page
To Previous Page IconTo Previous Page
To Previous Page IconTo Previous Page
Loading...
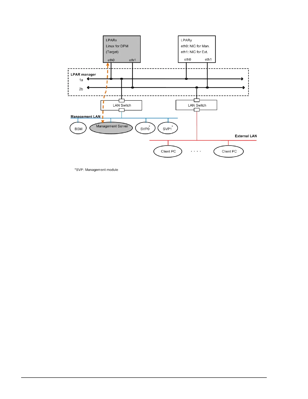
Backup file in the Management Server loads to Target LPAR by PXE Boot
protocol via Management LAN.
Figure 4-4 Network Connection of Management LAN
Backup of Data Area
Backup via Network
Install client software for backup on the Guest OS like as Basic Mode.
4-10
Maintenance Functions
Hitachi Compute Blade 500 Series Logical partitioning manager User's Guide

Table of Contents

Other manuals for Hitachi CB 520H B3

Related product manuals