EasyManua.ls Logo

Hitachi CP-SX1350W - Page 17

Hitachi CP-SX1350W
78 pages
To Next Page IconTo Next Page
To Next Page IconTo Next Page
To Previous Page IconTo Previous Page
To Previous Page IconTo Previous Page
Loading...
17
CP-SX1350(P5SX+)
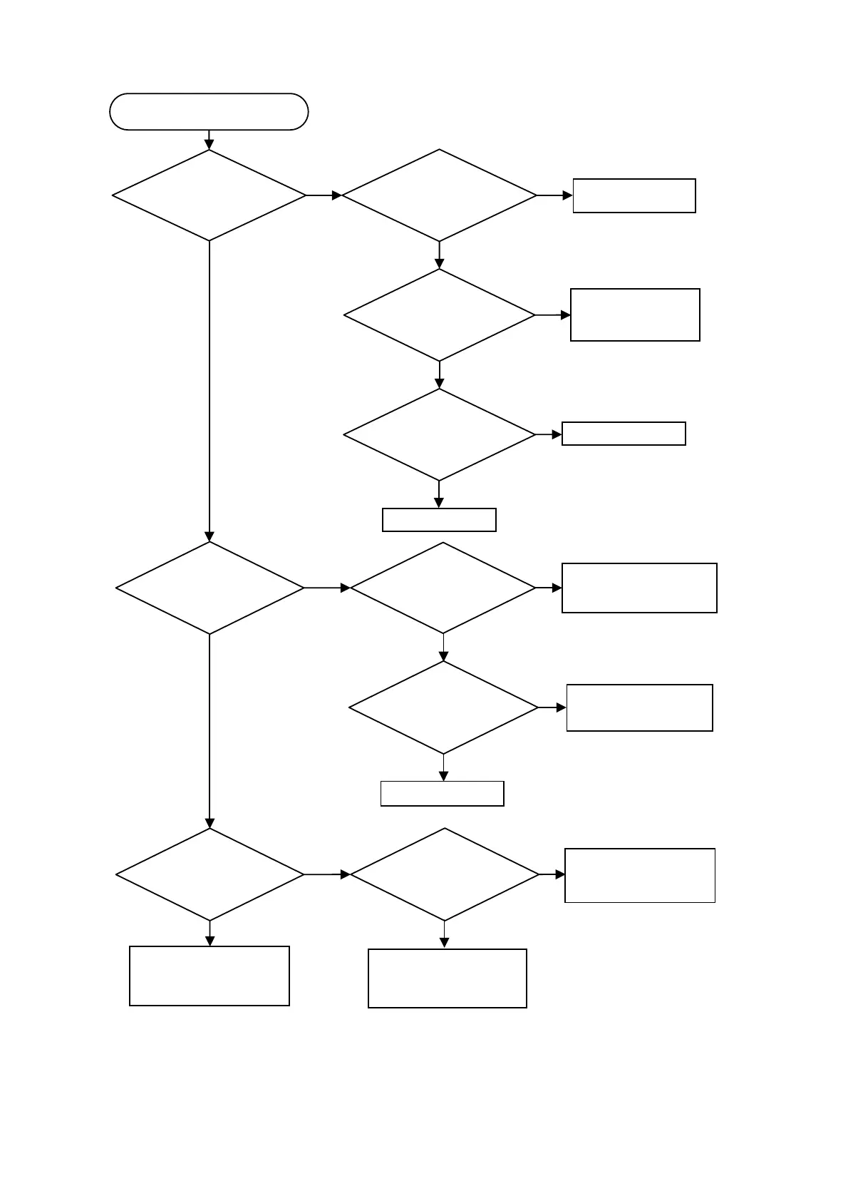
NO
Does the Lamp
on lower right corner of the
Network connector light
in orange?
Can’t communicate with computer
via NETWORK terminal.
Check at operating mode
Make sure Network
hardware
Set IP address and Subnet
Mask in the Settings >
Network menu with manual
operation.
Is the computer
and projector connected with
cross. cable?
YES
YES
NO
Are
both IP Address
and Subnetmask in the
Setting > Network > Network
Info menu set to
"0.0.0.0"?
PWB assembly Drive
Use new LAN cable
YES
Set IP address and Sub net
Mask in the Settings >
Network menu with manual
operation.
Is
the DHCP in the
Settings > Network menu
activated (with the
checked mark)?
NO
NO
Is the computer
connected with the
projector directly?
Is
either IP address
or Subnet Mask in the
Setting > Network > Network
Info menu set to
"0.0.0.0"?
If
Subnet Mask is
"255.255.255.0", are
"xxx.yyy.zzz" portion of IP address
setting of computer and
projector
same?
PWB assembly Drive
YES
YES
Is there
DHCP server on.
the network which the
Projector is connected
to?
Make sure those settings
of the projector and
computer are correct.
Change to cross-cable,
or use the straight
cable with HUB.
NO
YES
NO
YES
NO
Use the same IP address
setting except for "N" on
computer and projector.
YES
YES
Change Subnet Mask
"0.0.0.0" to proper setting
with manual operation.
NO
IP address: xxx.yyy.zzz.N
NO
Are there
any damage to the cable
between computer and
projector?

Other manuals for Hitachi CP-SX1350W

Related product manuals