EasyManua.ls Logo

HP 120A - Page 55

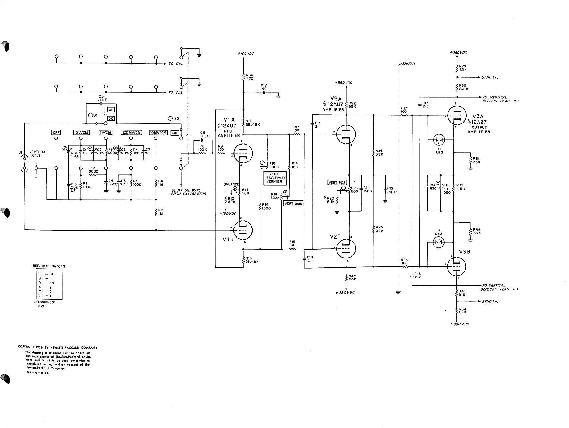
HP 120A
95 pages
Print Icon
To Next Page IconTo Next Page
To Next Page IconTo Next Page
To Previous Page IconTo Previous Page
To Previous Page IconTo Previous Page
Loading...
SHIELD
TO
CAL
SYNC
(+)
+380
VDC
TO
CAL
V2A
AMPLIFIER
*
V3A
O
S2
Q
J-C4
J-C5
[
vert
pos
]
BALANCE
1500
-150
VDC
V2B
VI
8
V3B
REF.
DESIGNATORS
Cl
-
19
SYNC
(-)
+
380
VDC
R7
1M
R34
22K
R5
100K
R6
1
M
R24
98K
R26
39K
R25
39K
R28
100
±C16
T
2.2
R32
1.5K
R29
22K
R3I
33K
.C7
•15
R8
I00K
Wr-
R30
8.2K
R
2
9000
RI2
500
R35
33
K
60
MV
SO.
WAVE
FROM
CALIBRATOR
RI7
100
VW
CI7
40
R13
59.48K
RI9
100
^VW-
OUTPUT
AMPLIFIER
TO
VERTICAL
DEFLECT
PLATE
D3
R11
59.48K
-TO
VERTICAL
DEFLECT
PLATE
D4
Rl
SI
R9
100
■A/W
VERT
SENSITIVITY
VERNIER
C3
.1LLF
-
36
-
2
-
3
-
2
Co
.01
J1F
--------
UNASSIGNED!
R2I
VIA
^12AU7
INPUT
AMPLIFIER
R33
8.2
±CI0
T
2
R23
-LC11
500
I
AC
Osi
°.
[DC
iC19
.002
HF
C18
.7-3.0
R3®
990K/
COPYRIGHT
1938
IY
HEWLETT-PACKARD
COMPANY
TEl»
drawing
Is
Intended
for
the
operation
and
maintenance
of
Hewlett-Packard
equip
ment
and
l>
not
to
be
used
otherwise
or
'•produced
without
written
consent
of
the
Hewlett-Packard
Company.
UO
*
va
-
ioi
AB
]
I
ioomv
/
cm
[
|
iomv
/
cm
|
9
Q
_
_
Cl
3
-r
2.2
T.
oiuf
I
+380
VDC
+100
VDC
VERTICAL
INPUT
RIO
80K
+
380
VDC
*R20
8.
IK
|
VERT
GAIN,
^C6
.
JR4
-
'5-25<
►900K'

Related product manuals