EasyManua.ls Logo

HP 120A - Page 65

HP 120A
95 pages
Print Icon
To Next Page IconTo Next Page
To Next Page IconTo Next Page
To Previous Page IconTo Previous Page
To Previous Page IconTo Previous Page
Loading...
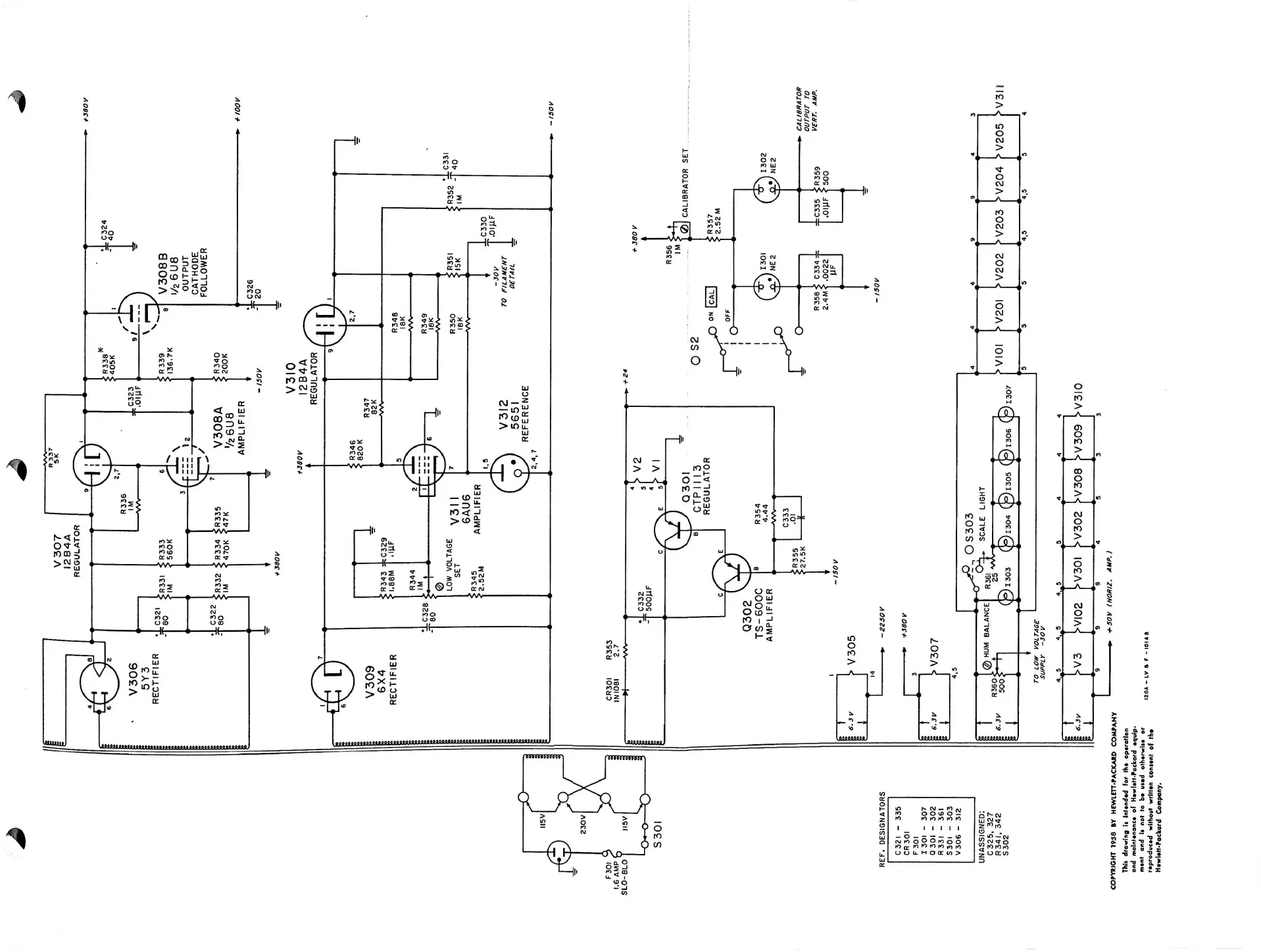
V 3 0 7
I2B 4A
REG U LA T O R

Related product manuals