EasyManua.ls Logo

HP 3490A - Page 211

HP 3490A
298 pages
Print Icon
To Next Page IconTo Next Page
To Next Page IconTo Next Page
To Previous Page IconTo Previous Page
To Previous Page IconTo Previous Page
Loading...
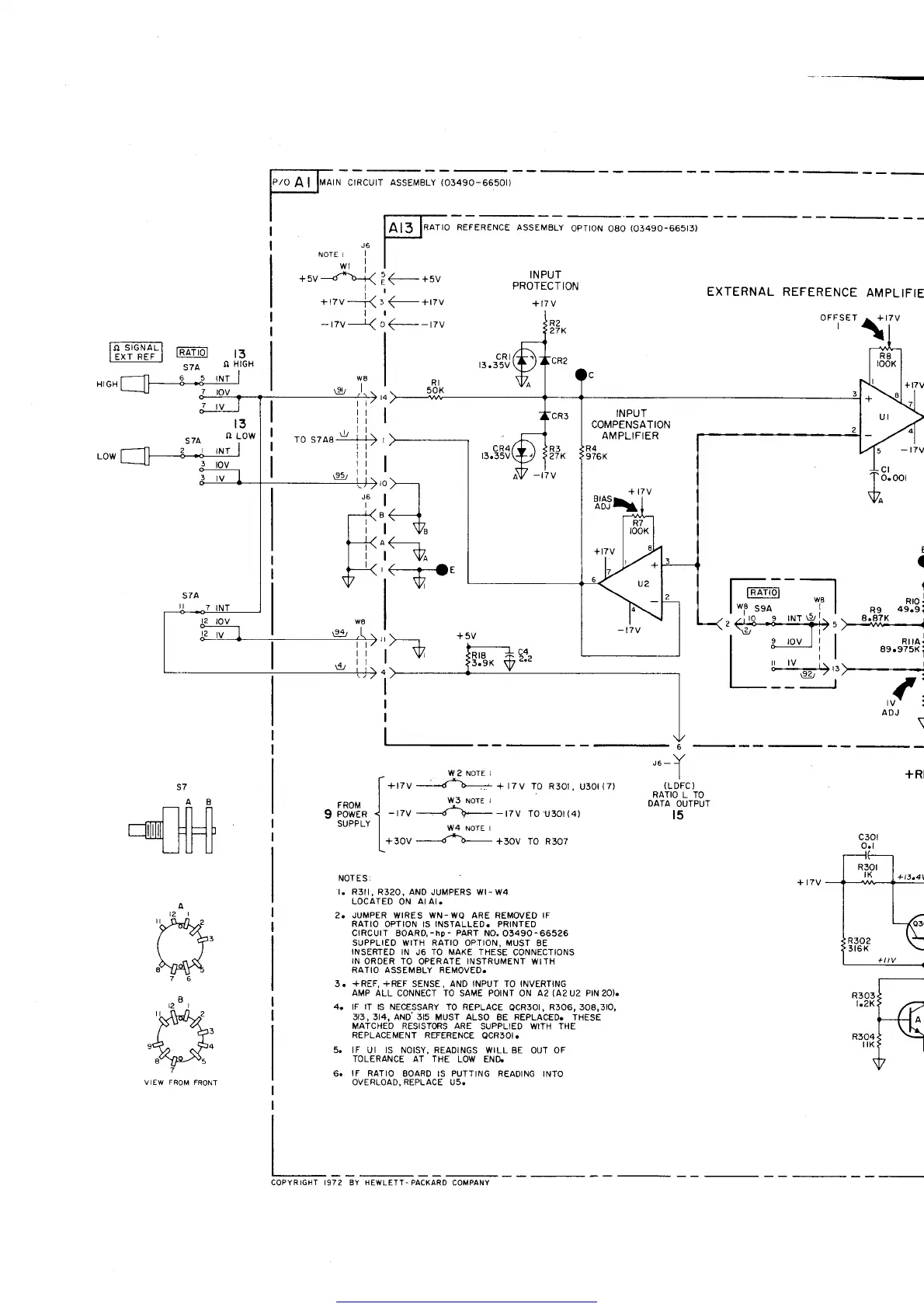
MArN
CTRCUTT ASSETVBLy
(03490-6650r)
NOTE I
I
wr
I
+sv--<a\](
tl
-^^-^^üll.
ru
Jraö----i-i7
|
(-
+sv
RATIO REFERENCE ASSEMBLY
OPTION
O8O
(O349O.66513)
INPUT
PROTECTION
+17 v
EXTERNAL REFERENCE
AMPLIFIE
lr
+rzv-{
3
<-+r7v
ll
-rzv-{
o
<---r7v
R2
27K
ott,"t
{'itu
srcNar.l
ril-i;r
IEXTREF |
ry
t2 l
tt Ltf
""Z?-Jl
2
(F'
8\4{
76
B
I
cRl
t3.35V
cl
o.ool
€-----r
V^
ffie
V
W2
NOTE I
l-
*,zv
----<->-------.
+
| /
v
ro
R3Or
,
u3ot
(7)
I
FR.M
I
wl
notl
9
PowER
i
-l7v
------d
b---l7V
To
u3ol
(4)
SUPPLY
I
w4 NorE
I
|
+sov
---=J*-b-+Jov
lo R3o7
L
I
(LDFC)
RATIO L TO
DATA
OUTPUT
t5
+Rl
NOT ES
I
I.
R3II. R32O. AND JUMPERS WI-W4
LOCATED
ON
AIAI.
2. JUMPER WIRES WN-WO ARE
REMOVED
IF
RATIO
OPTION IS
INSTALLED.
PRINTED
CIRCUIT BOARD,-hp- PART NO.
O349O-66526
SUPPLIED WITH RATIO OPTION. MUST
BE
INSERTED IN
J6
TO
MAKE THESE
CONNECTIONS
IN
ORDER
TO
OPERATE
INSTRUMENT
WITH
RATIO ASSEMSLY REMOVED.
3.
+REF.+REF
SENSE. AND
INPUT
TO INVERTING
AMP ALL
CONNECT TO SAME POINT ON
A2
(A2U2
PINzOL
4. tF
rT
ts NECESSARY TO REPLACE
OCR3OI,
R3O6,30S,3rO,
3I3,3I4, AND 3I5 MUST ALSO
BE REPLACED. THESE
MATCHED RESISTORS ARE
SUPPLIED WITH THE
REPLACEMENT REFERENCE
OCR3OI.
5. IF
UI
IS
NOISY, READINGS WILL 8E
OUT OF
TOL€RANCE AT
THE LOW END.
6.
IF
RATIO
BOARD IS PUTTING READING INTO
OVERLOAD,
REPLACE
U5.
+ t7v
INPUT
COMPENSATION
AMPLIFIER
76K
12
lov
I
w8
l?-rv
_l
!-
pt
(
.
Lii
c30l
o.l
copy R ,GHT
| 97 2 By H EwL ETT
- pa-cxm-oTrplnv-
Get other manuals https://www.bkmanuals.com

Table of Contents