EasyManua.ls Logo

HP 3490A - Page 270

HP 3490A
298 pages
Print Icon
To Next Page IconTo Next Page
To Next Page IconTo Next Page
To Previous Page IconTo Previous Page
To Previous Page IconTo Previous Page
Loading...
CONTROL
LINES
L.
TD
IRANSFE
R
f=w
LISTEN,TALK
ADDRE$
SELECTION
GPIE AUS
@NTROL
LINES
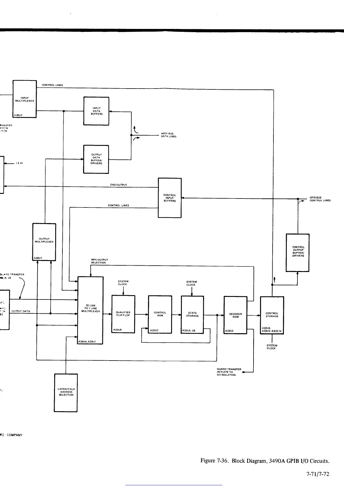
Figure
7-36. Block
Diagram
,3490A
GPIB
VO
Circuits.
SY$EM
CL@K
FC
COMPANY
7-7117-72
Get other manuals https://www.bkmanuals.com

Table of Contents

Related product manuals