EasyManua.ls Logo

HP 8920B - Page 110

HP 8920B
682 pages
Print Icon
To Next Page IconTo Next Page
To Next Page IconTo Next Page
To Previous Page IconTo Previous Page
To Previous Page IconTo Previous Page
Loading...
110
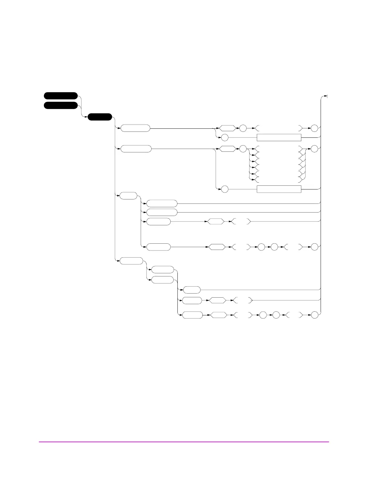
AF Generator 2/Encoder
1 Integer value from 1 to 32
2 String maximum length 300
:AFGenerator2
:ENCoder
:MPT1327
space
MPT1327
Returns quoted string
?
:STANdard
space
Off
Control
Traffic
1200Hz
1800Hz
Dotting
Returns quoted string
?
:TMODe
(Test Mode)
,
space
integer
:FILLer
:CLEAR
:DATA
:RESet
:UPDATe
space
integer
string
12
1
,
space
integer
:MESSage
:CLEAR
:DATA
:RESet
space
integer
string
12
1
:TRAFfic
:CONTrol
Valid range = 1 to 32
Valid range = 1 to 32

Table of Contents

Other manuals for HP 8920B

Related product manuals