EasyManua.ls Logo

HP 8920B - Page 114

HP 8920B
682 pages
Print Icon
To Next Page IconTo Next Page
To Next Page IconTo Next Page
To Previous Page IconTo Previous Page
To Previous Page IconTo Previous Page
Loading...
114
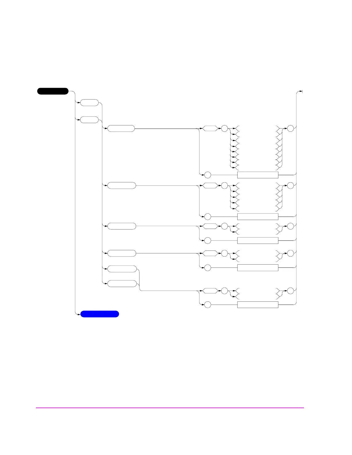
Configure, I/O Configure
:CONFigure
:SPB
(Port B)
space
150
300
600
1200
2400
4800
9600
19200
Returns quoted string
?
:BAUD
(Serial Baud)
:CONF continued
space
None
Odd
Even
Always 1
Always 0
Returns quoted string
?
:PARity
space
7 Bits
8 Bits
Returns quoted string
?
:DATA
(Data Length)
space
1 Bit
2 Bits
Returns quoted string
?
:STOP
(Stop Length)
space
Xon/Xoff
None
Returns quoted string
?
:RPACe
:XPACe
:SPA
(Port A)

Table of Contents

Other manuals for HP 8920B

Related product manuals