EasyManua.ls Logo

HP 8920B - Page 126

HP 8920B
682 pages
Print Icon
To Next Page IconTo Next Page
To Next Page IconTo Next Page
To Previous Page IconTo Previous Page
To Previous Page IconTo Previous Page
Loading...
126
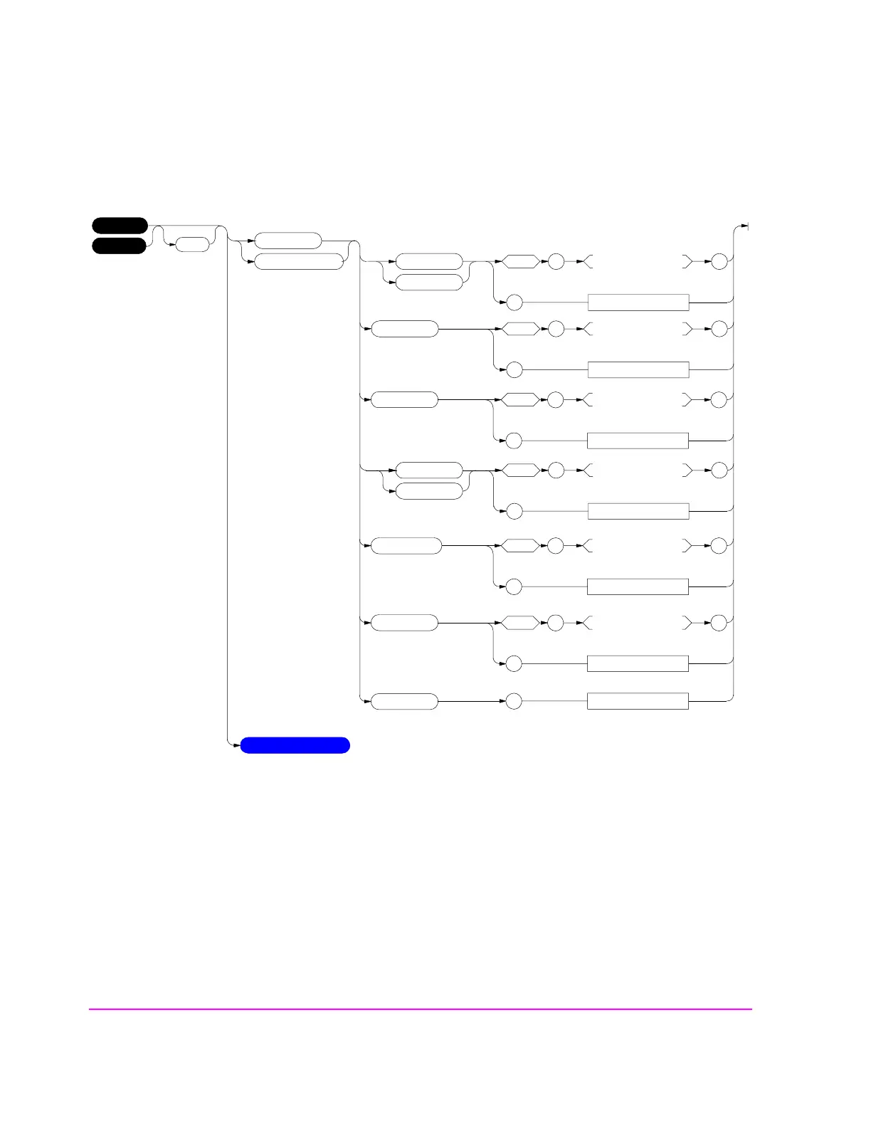
Call Processing
space
2 chars required
Returns quoted string
?
:SPOM1
:SPOMESSAGE1
(T1T2)
:TYPE
:T1T2
:DCCode
(DCC)
space
2 chars required
Returns quoted string
?
(SPC Word 1)
space
14 chars required
Returns quoted string
?
:SIDentify
(SID1)
(RSVD)
:RSVD
:REServed
space
3 chars required
Returns quoted string
?
space
4 chars required
Returns quoted string
?
:NAWComing
(NAWC)
space
3 chars required
Returns quoted string
?
:OVERhead
(OHD)
Returns quoted string
?
:PARity
(Parity)
:CALLP continued
:CPRocess
:CALLP
:AMP

Table of Contents

Other manuals for HP 8920B

Related product manuals