EasyManua.ls Logo

HP 8920B - Page 128

HP 8920B
682 pages
Print Icon
To Next Page IconTo Next Page
To Next Page IconTo Next Page
To Previous Page IconTo Previous Page
To Previous Page IconTo Previous Page
Loading...
128
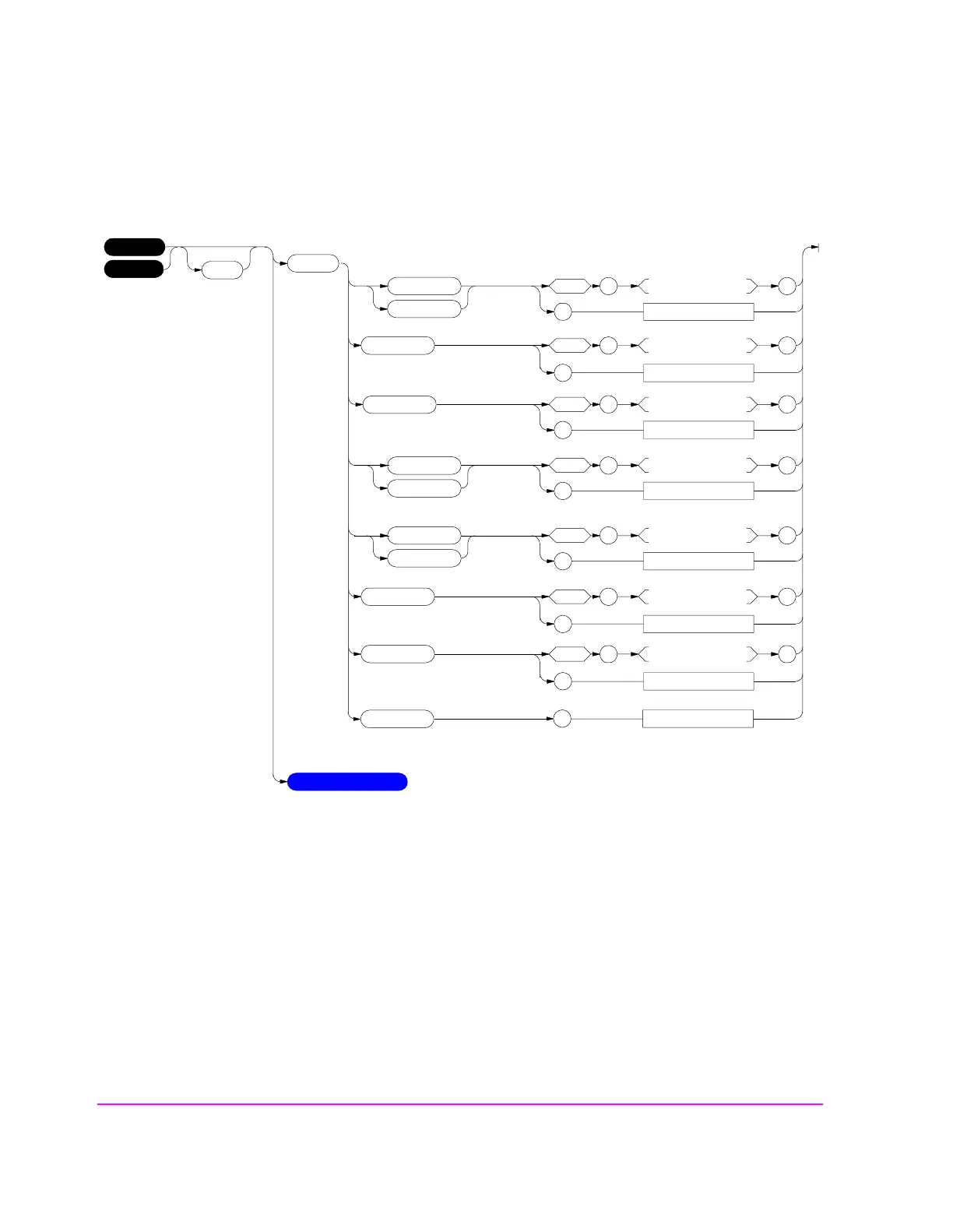
Call Processing
space
2 chars required
Returns quoted string
?
:ACCess
(T1T2)
:TYPE
:T1T2
:DCCode
(DCC)
space
2 chars required
Returns quoted string
?
(ACCESS)
Returns quoted string
?:PARity
(Parity)
(ACT)
:ACTion
space
4 chars required
Returns quoted string
?
(BIS)
:BIS
:BISTate
space
1 char required
Returns quoted string
?
(RSVD)
:RSVD
:REServed
space
15 chars required
Returns quoted string
?
space
1 char required
Returns quoted string
?
:END
(END)
space
3 chars required
Returns quoted string
?
:OVERhead
(OHD)
:CALLP continued
:CPRocess
:CALLP
:AMPS

Table of Contents

Other manuals for HP 8920B

Related product manuals