EasyManua.ls Logo

HP DL120 - Page 73

HP DL120
99 pages
Print Icon
To Next Page IconTo Next Page
To Next Page IconTo Next Page
To Previous Page IconTo Previous Page
To Previous Page IconTo Previous Page
Loading...
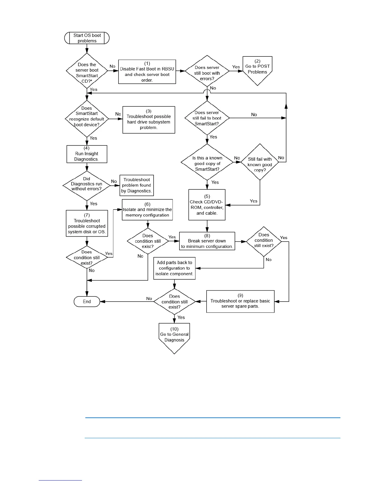
Troubleshooting 73
Server fault indications flowchart
Symptoms:
Server boots, but a fault event is reported by Insight Management Agents
Server boots, but the internal health LED, external health LED, or component health LED is red or amber
NOTE: For the location of server LEDs and information on their statuses, refer to the server
documentation.

Related product manuals