EasyManua.ls Logo

HP LaserJet M1319 - Multifunction Printer - Page 167

HP LaserJet M1319 - Multifunction Printer
290 pages
Print Icon
To Next Page IconTo Next Page
To Next Page IconTo Next Page
To Previous Page IconTo Previous Page
To Previous Page IconTo Previous Page
Loading...
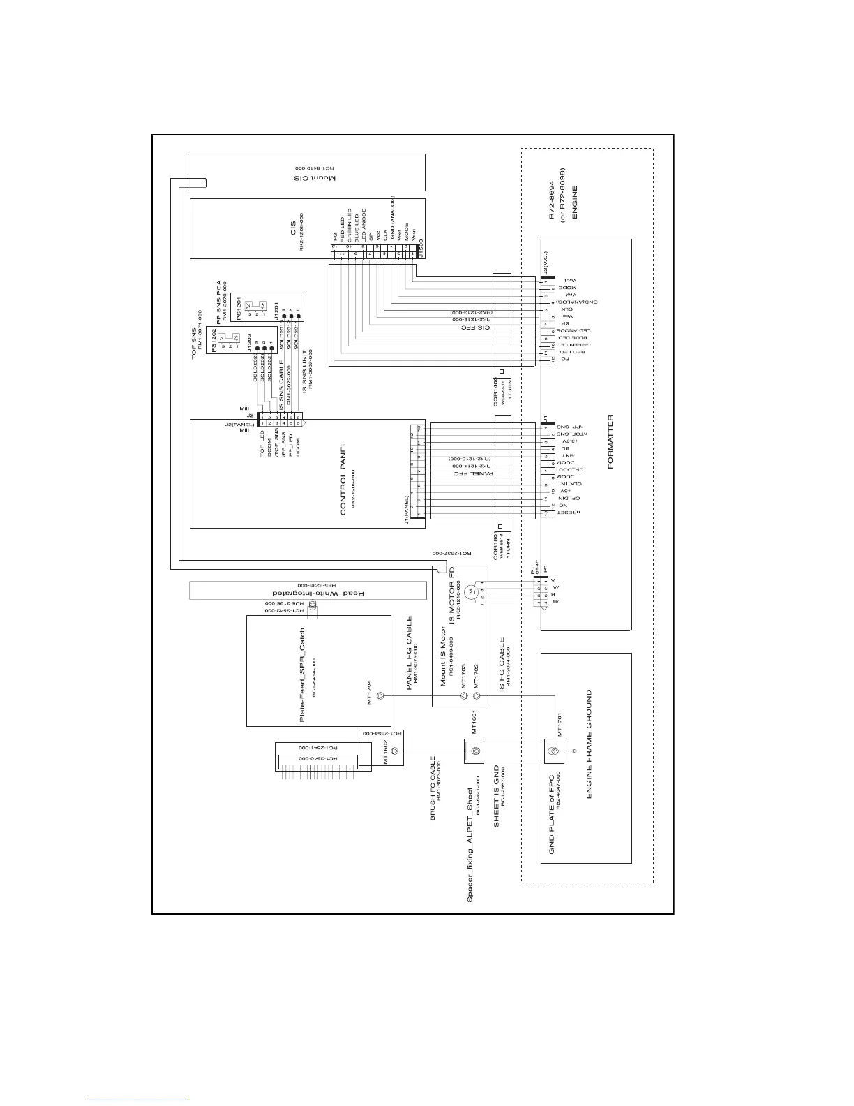
Main wiring
Figure 7-5 Main wiring, scanner assembly
PCA
ENWW Problem-solving diagrams 149

Other manuals for HP LaserJet M1319 - Multifunction Printer

Related product manuals