EasyManua.ls Logo

HP MicroServer - Page 39

HP MicroServer
90 pages
Print Icon
To Next Page IconTo Next Page
To Next Page IconTo Next Page
To Previous Page IconTo Previous Page
To Previous Page IconTo Previous Page
Loading...
Troubleshooting 39
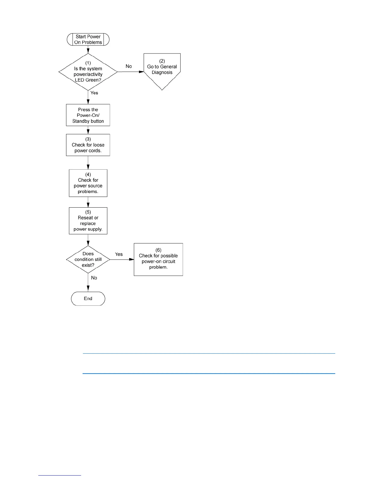
POST problems flowchart
Symptoms:
Server does not complete POST
NOTE: The server has completed POST when the system attempts to access the boot device.
Server completes POST with errors
Possible problems:
Improperly seated or faulty internal component
Faulty KVM device
Faulty video device

Related product manuals